近五年来,主持国家级项目32项,科研经费4500余万元;获省部级奖18项,授权发明专利78项,成果技术转让20项,在食品、生物、轻工等企业产生经济效益10余亿元;出版专著及标准7部,发表SCI/EI收录论文252篇,其中ESI高被引论文4篇。
近年来主持的部分国家级及省部级科研项目

近年来部分获奖

ESI热点/高倍引论文

近五年来,主持国家级项目32项,科研经费4500余万元;获省部级奖18项,授权发明专利78项,成果技术转让20项,在食品、生物、轻工等企业产生经济效益10余亿元;出版专著及标准7部,发表SCI/EI收录论文252篇,其中ESI高被引论文4篇。
近年来主持的部分国家级及省部级科研项目

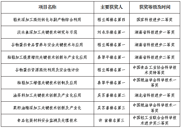
近年来部分获奖

ESI热点/高倍引论文
