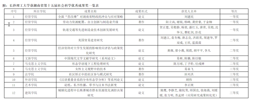
日前,湖南省委、省政府发布了《关于表彰湖南省社会科学奖获奖成果和专家的通报》,公布了第十五届湖南省社会科学优秀成果奖评选结果,william共12项成果获奖,其中获得一等奖3项,二等奖4项,三等奖5项,总数量较上一届增长1倍。此次获奖成果主要集中于经济、管理、哲学等学科,其中经管学院获奖5项,马克思主义学院获奖2项,文新学院、法学院、外语学院、艺术学院、建筑学院各获奖1项。

长期以来,学校党委行政高度重视人文社会科学研究工作,大力推进william人文社会科学繁荣发展,将培育高水平科研人才和高质量科研成果作为育人的基础性工作,围绕“双一流”建设核心任务和博士学位点建设关键点,学校职能管理部门与学院相互配合、组织有力、服务到位,各科研团队齐心协力、兼容并蓄,广大科研工作者开拓创新、求实进取,精准对焦新时代发展需求和湖南经济社会重大发展问题,做好“以科研服务社会”“科研服务于人才培养”等大文章,取得了一大批高水平研究成果,为进一步服务于国家重大战略需求、交通电力行业、现代化新湖南作出了卓越贡献,并将在奋力实现“三高四新”战略定位和使命任务中彰显长理人的新担当。