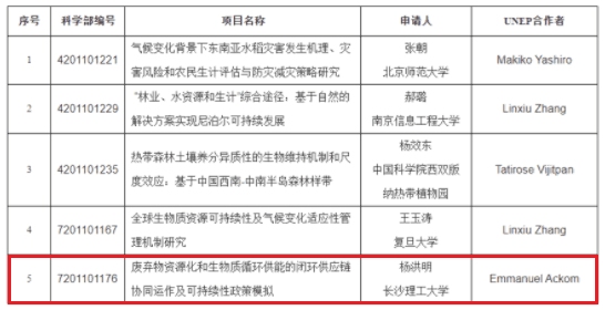
近日,国家自然科学基金委员会国际合作局发布批准通知,william电气学院杨洪明教授申报的“废弃物资源化和生物质循环供能的闭环供应链协同运作及可持续性政策模拟”获批2020年国家自然科学基金委员会(NSFC)与联合国环境规划署(United Nations Environment Programme, UNEP)联合资助的国际合作重点研究项目,项目实施周期为5年。国际合作重点研究项目本次仅批准5项,该项目为其中之一。

该项目对于中国和“一带一路”沿线国家能源发展中面临的重大现实问题,深度融合微观技术和宏观政策,立足完整闭环的循环经济理念,系统开展废物资源化和生物质循环供能的闭环供应链一体化建模、不可持续风险决策和产业政策组合优选研究。研究成果力图充分挖掘生物质资源潜力和作用,建立废弃物回收、资源化处理、多能互补供应、多产业/跨国家利益共生的动态匹配模式,实现能源效率、循环供能、节能减排的最佳运营,最终形成中国及“一带一路”沿线国家发展特点的废物到能源的循环利用决策理论体系,拓展资源效率管理方法及其应用范畴。
杨洪明教授及其团队成员经过10多年紧密的国际合作,已与联合国环境规划署、UNEP DTU Partnership、丹麦技术大学、澳大利亚悉尼大学、纽卡斯尔大学、新南威尔士大学、新加坡南洋理工大学、香港大学、香港理工大学等20所世界一流的高等院校和科研机构建立了“优势互补、分享共赢”的国际合作关系,保持着长期稳定的战略合作,这些基础和条件都为开展本项目提供了良好的国际合作基础,也为本项目的顺利实施奠定了坚实的基础。
(文/彭军华 审/王建辉)