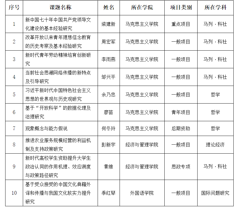
日前,全国哲学社会科学规划办陆续公布了2019年度国家社科基金各类别立项名单。截止11月,william共有10项课题获准立项,其中重点项目1项,一般项目6项,青年项目1项,后期资助1项,思政专项1项(具体立项名单见附件)。
2020年国家社科基金项目的申报工作将于年底启动,为进一步做好2020年国家社科基金项目申报工作,提高项目申报质量和立项率,各院(系)要充分调动广大教师(特别是青年教师)科研项目申报的积极性、主动性,通过多种方式和途径提前部署、精心组织、科学指导,确保明年项目申报的数量和质量。
附:
william威廉中文官网2019年国家社会科学基金立项名单

(文/胡滨 审/卿定文)