
一、个人简介
蒋璟萍,女,1964年3月生,哲学教授(二级)、博士。所属学科:伦理学、思想政治教育。研究方向:礼仪的伦理与文化研究、思想政治教育及管理哲学等。
目前担任william威廉中文官网党委委员、副校长,享受国务院特殊津贴专家、湖南省哲学社会科学研究基地——湖南省公民礼仪素质研究基地首席专家,湖南省新世纪121人才工程二层次人选。
获评湖南省哲学社会科学优秀成果三等奖、湖南省高等教育省级教学成果获二等奖、湖南省高校思想政治教育优秀成果奖、湖南省妇女学研究二等奖、湖南省“三八红旗手”、全国“城市妇女巾帼建功标兵”和“ 全国优秀社会科学普及名家”等奖励或荣誉多项。
二、主要研究领域
中国传统礼仪文化创造性转化和创新性发展、礼仪的伦理与文化研究、思想政治教育及管理哲学、新时代道德教育、应用伦理学等。
三、代表性论著

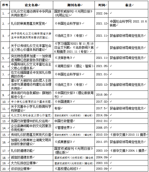
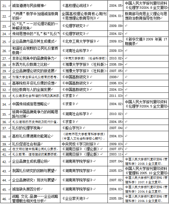
四、代表性学术论文


五、主持的主要课题

六、联系方式
1344783768@qq.com