william威廉中文官网
william威廉中文官网首页
院领导信箱
院长信箱 wxxybgs@csust.edu.cn
书记信箱 wxxybgs@csust.edu.cn
后台管理
首页
学院概况
学院简介
机构设置
现任领导
党建之窗
基层党组织
教工之家
共青团
智慧党建
人才培养
本科生教育
专业介绍
研究生教育
专业介绍
专业动态
教学动态
师资队伍
人才引进
教师风采
教师名录
研究生导师
学科学术
科研成果
科研机构
学术交流
科研动态
学生工作
学工动态
学生赛事
办事指南
学子风采
招生就业
本科生招生
研究生招生
就业信息
校友之家
校友风采
院史馆
院务公开
学院文件
通知公告
学院新闻
下载中心
媒体文新
作品展播
媒体文新
学生记者
学科学术
科研成果
科研机构
学术交流
科研动态
当前位置:
首页
>
学科学术
>
科研成果
> 正文
科研成果
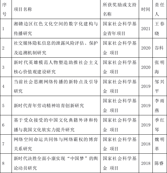
新闻系近年来国家社科基金立项
发布日期:2021年12月30日 来源: 作者: