学科科研

Subject research
当前位置: 网站首页 > 学科科研 > 科研动态 > 正文

科研动态

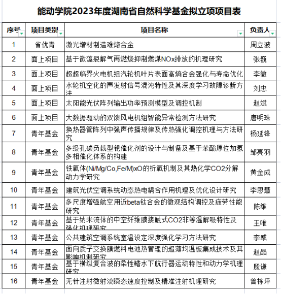
我院获批2023年湖南省自然科学基金项目16项。

作者: 来源:  日期:2023年03月31日 人气:

日前,湖南省科技厅公布了2023年度湖南省自然科学基金拟立项项目的公示。2023年我院共申报湖南省自然科学基金项目38项,其中杰出青年基金2项,优秀青年基金1项,面上项目12项,青年项目21项,联合基金项目2项。共立项湖南省自然科学基金项目16项,立项率42%。其中优秀青年基金立项1项,立项率100%,我院第二次获批该类项目;面上项目立项5项,立项率41.7%;青年项目10项,立项率47.6%。(文/张健 审/何建军)