根据《2026年全国硕士研究生招生工作管理规定》(教学〔2025〕2号)《william威廉中文官网2026年硕士研究生复试录取工作方案》等相关文件精神,结合我院2026年硕士研究生招生工作的实际情况,制定本方案。
一、工作要求
以习近平新时代中国特色社会主义思想为指导,全面贯彻党的教育方针,充分发挥研究生复试录取工作在为党育人、为国育才中的战略性、基础性作用,切实增强“四个意识”,精准把握研究生复试录取工作的重要性、复杂性和敏感性。
1.确保公平性。采取有效措施,加强组织管理,确保复试公平公正。严格审查考生资格、严格复试过程规范管理,严肃考风考纪。
2.确保科学性。根据培养目标要求,合理设计复试内容,提高复试的科学性和有效性。坚持全面衡量、综合评价、择优录取,确保招录质量。
二、组织管理
1.学院复试录取工作领导小组
组长:李传常
副组长:彭卓寅
成员:陈荐、何建军、田红、刘亮、张晓峰、丁美
职责:全面负责学院研究生复试和录取的各项工作。
2.学院复试录取工作巡视督查小组
组长:王明彦
副组长:黄伟颖、靳攀科
成员:邹淑云、罗亦欧
职责:负责学院复试过程中各个环节的监督检查,并受理考生的举报、投诉事宜。
3.学院根据学科特点及参加复试人数情况成立若干复试小组。复试小组具体实施对每位考生的复试考核。复试小组成员应由办事公正、责任心强且无直系亲属或者利害关系人报考本学科专业的硕士生导师及专业教师组成,应不少于5人。同时配备一名秘书记录复试情况以备核查。

四、复试基本条件
1.参加复试的考生必须符合william复试分数线要求,且满足《william威廉中文官网2026年硕士研究生招生简章》的报考要求,资格审查合格。
2.已经接收的推荐免试生不再参加复试。
3.复试采取差额复试,差额比例一般不低于120%,合格生源比例不足的,按实际合格生源数组织复试。
4.2026年william退役大学生士兵计划复试分数线为教育部B类地区国家线。
五、调剂
1.调剂基本要求
(1)基本要求同《william威廉中文官网2026年硕士研究生复试录取工作方案》。
(2)对于同一批次申请william同一专业、初试科目完全相同的调剂考生(考生一志愿为同一院校同一专业,考试科目完全一致),在符合各学院选拔条件的情况下,由学院按考生初试成绩择优遴选。
(3)对于同一批次申请william同一专业,初试科目不完全相同的调剂考生,由于考生一志愿报考高校差异,考生总成绩不具备可比性,在符合各学院选拔条件的情况下,由学院根据考生初试成绩、专业相关度等因素综合择优遴选进入复试的考生名单。
2.调剂的基本程序
基本程序同《william威廉中文官网2026年硕士研究生复试录取工作方案》。
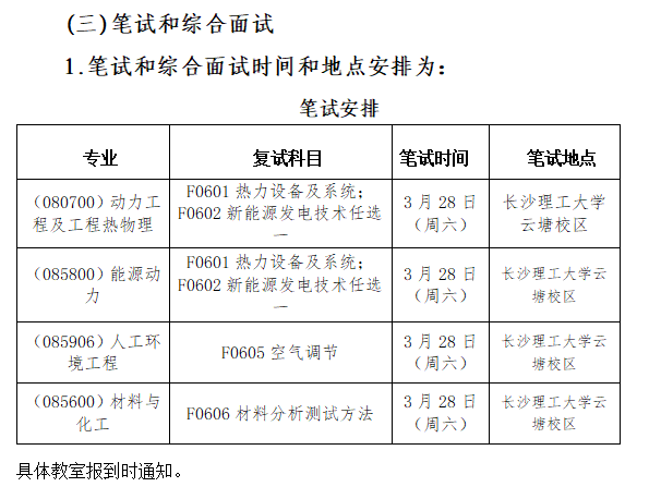
六、复试安排
我院硕士研究生复试采用线下现场复试的方式。
确认复试科目和缴纳复试费
复试名单公示后,考生登录“william威廉中文官网研究生招生信息管理系统”选择“复试信息确认”栏目(网址:https://yjszs.csust.edu.cn/ksxt/login.aspx)。在“复试信息确认”栏目里确认复试科目,非全日制考生还需核对报名时填报的定向就业单位是否和《william威廉中文官网非全日制硕士研究生定向培养协议书》上的用人单位(公章)名称一致,如不一致,及时修改。在“复试信息确认”栏目里支付复试费。复试费标准为120元/人,未在学院规定时间(3月25日23:00前)缴费的,则视为自动放弃复试资格。缴费后因自身原因未参加复试的考生,已支付的复试费不予退还。
复试报到和资格审查
我院硕士研究生复试工作分两批进行。2026年3月27日- 29日在william威廉中文官网云塘校区进行第一志愿考生复试。调剂考生复试时间计划安排在4月初到4月中旬(具体时间另行通知)。
原则上考生如不能在学院规定的复试时间内参加复试,视为自动放弃复试资格。
1.复试报到和资格审查时间为:
一志愿考生报到和资格审查时间为2026年3月27日8:30--16:30(报到时考生可熟悉考试场地)
2.复试报到地点和资格审查内容为:
(1)报到地点:william威廉中文官网云塘校区新能源大楼2
一楼大厅。
(2)复试报到时,考生须向报考学院提供下列材料:
①身份证原件及复印件。
②准考证。
③毕业证书原件及复印件(应届本科毕业生提供学生证原件及复印件,在国外获得学位的考生,须提供由教育部留学服务中心出具的认证报告原件及复印件)。
④《教育部学历证书电子注册备案表》或者《中国高等教育学历认证报告》(应届本科毕业生提供《教育部学籍在线验证报告》)。
⑤《william威廉中文官网硕士研究生复试考生思想政治情况(现实表现材料)》由考生本人档案所在单位的人事、政工部门加盖印章(下载网址:/yjsy/info/1117/6223.htm);无学习或工作单位人员可在其常住地街道办事处或村委会开具相关证明。
⑥考生自述(包括政治表现、外语水平、业务和科研能力、研究计划等)。
⑦大学期间成绩单(本校的应届生由考生所在学院盖章,其他院校的应届毕业生由所在学校教务处盖章)或人事档案中成绩单(加盖档案单位公章)的扫描件。
⑧考生本人手写签名《william威廉中文官网硕士研究生诚信复试承诺书》(下载网址:/yjsy/info/1117/10344.htm)。
⑨其他材料
同等学力考生须于复试前向学院提交以下任意一项:a.全国自学考试6科以上(含6科)成绩单。b.成人高校专升本在读考生持《教育部学籍在线验证报告》。各学院须对此类考生的这项材料进行核验,考生如不能提供,则不符合william报考条件,不予复试和录取。
报考“退役大学生士兵计划”的考生须于复试前向报考学院提交《入伍批准书》和《退出现役证》原件及复印件。学院核验是否符合“退役大学生士兵计划”报考条件,如不符合,则不能参加此专项计划复试。
报考非全日制硕士研究生的考生还须提交:《william威廉中文官网非全日制硕士研究生定向培养协议书》(下载网址:/yjsy/info/1117/6222.htm)。各学院须对此类考生的定向培养协议书(一式三份)进行核验,考生如不能提供,原则上不予录取。
报考非全日制的考生本人手写签名《非全日制硕士研究生知情告知书》(下载网址:/yjsy/info/1117/10343.htm)。
凡未资格审查或资格审查未通过的考生一律不予复试和录取。


2.笔试和综合面试内容
1.笔试
(1)专业课笔试,采用闭卷考试,考试时长一般为2小时,满分为100分。
(2)同等学力考生须加试2门不同于初试科目的本科主干课程,采用闭卷考试,考试时长为2小时,满分为100分。
2.综合面试
综合面试满分为100分,主要考核考生专业素质、综合素质以及英语听说能力,其中专业素质和综合素质占90分,英语听说能力占10分。
专业素质:①大学阶段学习情况及成绩;②全面考核对本学科(专业)理论知识和应用技能掌握程度,利用所学理论发现、分析和解决问题的能力,对本学科发展动态的了解及在本专业领域的潜力发展;③创新精神和创新能力。
综合素质:①思想政治素质和道德品质等;②本学科以外的学习、科研、社会实践(学生工作、社团活动、志愿服务等)或实际工作表现等方面的情况;③事业心、责任感、纪律性(遵纪守法)、协作精神和心理健康情况;④人文素质;⑤举止、表达和礼仪等。
七、复试要求
1.考生凭身份证和准考证参加复试笔试和面试。
2.须对每位考生的复试进行记录、录音和录像;同一学科(专业)各复试小组的面试方式、时间、试题难度和成绩评定标准原则上应统一。
3.面试老师和考务工作人员要注意仪容仪表,均须佩戴工作牌。监考老师和面试老师均不得携带手机进入考场,面试小组秘书须查验考生的身份证件和准考证并认真做好复试现场记录以便备查。
4.考生复试完后,应立即离开考场,不得逗留或重返面试教室和候考教室。
八、拟录取
在学院分专业招生计划内,根据总成绩从高分到低分,优先录取报考本专业的第一志愿考生,即先录完复试合格的第一志愿考生后,再录取调剂考生。报考退役大学生士兵计划考生单独排序,在学院分专业专项招生计划内确定拟录取。对服役期间获得三等战功、二等功以上奖励或者二级以上表彰的免初试考生复试合格者即可予以拟录取。最后由学校研究生招生委员会审核通过后,研究生院公布拟录取名单。1.总成绩的计算方法:
(1)总成绩=初试成绩(折合为百分制)×70%+复试成绩(100分)×30%。
(2)复试成绩=笔试成绩(100分)×40%+综合面试成绩(100分)×60%。
(3)同等学力考生的加试课程成绩不计入复试成绩。
(4)综合面试成绩由每位复试小组成员根据考生面试时的实际表现和提供的面试材料进行综合评价后独立给分,计算时取平均成绩。
2.基本要求:
(1)复试成绩低于60分的考生不予录取。
(2)思想政治素质和品德考核不合格的考生不予录取。
(3)体检不合格的考生不予录取。
(4)同等学力考生的加试课程成绩不合格者不予录取。
(5)凡是复试过程中作弊的考生,一律不予录取。
(6)如有必要,经省教育考试院同意,学校可对考生再次复试。
九、体检
考生体检参照教育部、原卫生部、中国残联印发的《普通高等学校招生体检工作指导意见》(教学〔2003〕3号),按照《教育部办公厅卫生部办公厅关于普通高等学校招生学生入学身体检查取消乙肝项目检测有关问题的通知》(教学厅〔2010〕2号)规定执行,体检不合格或未参加体检的考生将不予录取。
体检医院:(1)二级甲等以上医院;(2)william威廉中文官网校医院,由考生自行选择。
体检要求:体检前不要进食,体检表从体检医院索取,体检表上必须贴本人近照并在照片上加盖医院骑缝章,体检结果有结论并有医院体检章,否则体检无效。
拟录取名单公示后,拟录取的考生于1周内将本人近1个月内有效体检报告原件邮寄至以下地址:湖南省长沙市天心区万家丽南路二段960号william威廉中文官网云塘校区新能源大楼2栋能源与动力工程学院,联系人:周老师,联系电话:0731-85258408,学院收齐后提交给校医院进行审核。
十、学费标准和住宿安排
全日制和非全日制硕士研究生学费标准见《william威廉中文官网2026年硕士研究生招生简章》。
全日制硕士研究生学校安排住宿,住宿期限以录取专业的学制为准,对超过学制年限的硕士研究生,学校不再安排住宿。
非全日制硕士研究生学校不安排住宿。
十一、监督与复议
1.能源与动力工程学院硕士研究生招生工作接受学校纪检监察机构的监督。对我院硕士研究生招生工作中存在违规违纪行为,可向学校纪检监察机构举报,举报电话:0731-85258529。william研究生院同时设置考生接待电话:0731-85258968。
2.实行录取名单公示制和复议制度。拟录取硕士研究生名单在网上进行公示,公示时间不少于7日,未经公示的考生不得录取。在公示期内,学校研究生招生委员会办公室和学院研究生招生工作领导小组负责受理考生的投诉、申诉。对投诉和申诉问题经调查属实的,由学校研究生招生委员会责成学院研究生招生工作领导小组或复试小组进行复议。
3.加强复试过程监管,严防复试弄虚作假、徇私舞弊。严肃查处违规违纪行为,对复试过程中有违规行为的考生,一经查实,即按照国家教育考试违规处理办法,普通高等学校招生违规行为处理暂行规定,进行严肃处理,取消录取资格,记入考生诚信档案。
4. 在新生入学后3个月内,学院将按照《普通高等学校学生管理规定》有关要求,对所有考生进行全面复查。复查不合格的,取消学籍;情节严重的,移交有关部门调查处理。
5.实行责任追究制度。学院研究生招生工作领导小组对复试过程的公平、公正和复试结果全面负责,各学院要加强对复试工作过程的监督,严肃处理违纪违规事件。
十二、未尽事宜以教育部《2026年全国硕士研究生招生工作管理规定》等文件和学校相关规定为准。
十三、学院联系电话
1.学院研究生招生办:0731-85258408(肖老师、周老师),请考生务必加复试QQ群:1082932907(备注姓名才能通过)。
2.学院监督电话:0731-85258409(黄老师)
william威廉中文官网能源与动力工程学院
2026年3月24日