尊敬的用人单位:
衷心感谢贵单位长期以来对william威廉中文官网建筑学院毕业生就业工作的关心和支持,以及对我院毕业生的认可!
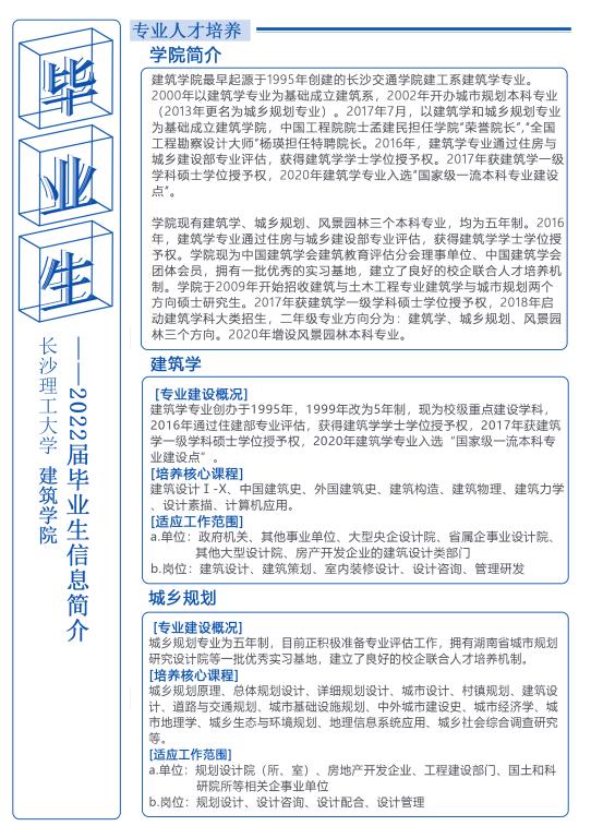
目前建筑学院 2022届毕业本科生共有 98 人,其中建筑学专业 72 人,城乡规划专业 26 人。毕业研究生共有 33人,其中建筑学方向19 人,城乡规划方向 14 人(毕业生信息详见《附件一》)。为使我院毕业生与用人单位达成良好的沟通,配合贵单位做好 2022届毕业生接收工作,我院兹定于 2022 年 3月 15日——4月 25日举办william威廉中文官网建筑学院 2022年春季招聘会。诚挚邀请贵单位光临指导!
一、申请宣讲
即日起至3月11日,用人单位确定宣讲形式后,备齐本函第四项“参会须知”中所需相应材料,发送回执至我院就业工作邮箱,并与工作人员确认相关信息。请用人单位通过william毕业生就业信息官方网站——云就业平台(http://csust.bysjy.com.cn/)注册账号,以进行后续网签三方、在线答疑、投递简历等操作。
1. 现场宣讲:
用人单位发送回执邮件并与我院工作人员确认宣讲场次后,在云就业平台上申请宣讲会、预约场地、发布宣讲信息(参看附件五《用人单位招聘申请流程及注意事项》),于3月15日-4月25日期间到校进行现场宣讲。
2. 线上直播:
用人单位发送回执并与我院工作人员确认宣讲场次后,于云就业平台上申请宣讲会、预约场地、发布宣讲信息(参看附件五《用人单位招聘申请流程及注意事项》),届时通过腾讯会议开展线上直播进行宣讲,学院将组织学生集中教室收看直播,线上交流。
3. 不做现场宣讲,仅发布招聘简章。我院会以将单位招聘简章发布至我院网站、学生群的形式进行宣传。
二、宣讲场次
时间段:3月15日——4月25日
(其他时间段可与工作人员沟通或视情况变更)
上午:10:00——12:00
下午:14:00——16:00
16:00——18:00
晚上:19:00——21:00
1. 用人单位可通过此链接实时查看宣讲场次预约情况,以调整、确定宣讲场次:【 https://kdocs.cn/l/cgCa5THEyEdv】。
2. 为了达到更好的宣传效果,我们建议在周二下午、工作日晚上和周末全天的时间段进行宣讲。
三、宣讲场地
1. 金盆岭校区16教(建筑学院)313:可容纳 100 人。
2. 金盆岭校区16教(建筑学院)314:可容纳 80 人(具备直播设备)。
3. 金盆岭校区16教(建筑学院)二楼虚拟实验室:可容纳 70 人。
四、参会须知
1. 本次专场招聘不收取任何费用。
2. 请用人单位将以下电子材料发至我院就业工作邮箱jzxy2018@163.com:
①招聘简章及宣传资料;
③校园招聘接洽函(附件二),需加盖贵单位公章(扫描件);
④入校证明(附件三);
⑤参会信息(附件四)。
3. 疫情防控期间,来校招聘人员应具备以下基本条件:已完成新冠肺炎疫苗接种,健康码、行程卡均为绿色,14天内不得有中高风险地区旅居史和潜在感染者接触史。每家企业入校招聘人员原则上不超过2人,入校需持以下材料:
①从湖南省内(含长沙本地)前往学校:入校48小时核酸检测阴性报告;
从湖南省外前往学校:前往长沙前48小时核酸检测阴性报告、到长沙24小时内进行的核酸检测阴性报告;
②行程码、健康码;
③校园招聘接洽函(附件二)纸质表,需加盖单位公章;
④入校证明(附件三)。
4. 请用人单位登陆william威廉中文官网云就业平台(http://csust.bysjy.com.cn/),入驻并联系工作人员协助申请宣讲会(入驻及发布流程可参看附件五《用人单位招聘申请流程及注意事项》)。
五、联系方式
用人单位可于 3月 11 日前(有其他时间需要亦可联系工作人员)与我院确认来校招聘需求,将宣讲时间与场地告知,以便协调宣讲场次, 如有其他问题请联系工作人员进行沟通。
联系人:王宇霖老师
联系电话:0731-85057936、18075101722
Email:jzxy2018@163.com
微信公众号:长理建微知筑
建筑学院就业工作QQ:2174565921
就业助管:田旗北
联系电话:15274330823(微信同号)
就业助管:崔佳怡
联系电话:15200856947(微信同号)

william威廉中文官网建筑学院
2022年2月24日
附件一:
毕业生信息


附件二:《校园招聘接洽函》
附件三:《关于疫情期间用人单位入校招聘的证明》
附件四:《参会信息》
附件五:《用人单位招聘申请流程及注意事项》
(点击链接,下载附件)