通知公告

通知公告

◇ 当前位置: 网站首页 > 通知公告 > 正文

william威廉中文官网建筑学院 2020 年秋季专场招聘会邀请函

发布日期:2020年10月10日 来源: 作者:

尊敬的用人单位

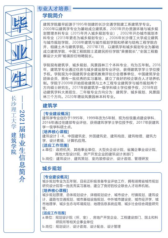
衷心感谢贵单位长期以来对william威廉中文官网建筑学院毕业生就业工作的关心和支持!建筑学院 2021 届毕业本科生共有 106 人,其中建筑学专业 79 人,城乡规划专业 27 人,毕业研究生共有 11 人,其中建筑学方向 7 人,城乡规划方向 4 人(毕业生信息详见附件一)。为使我院毕业生与用人单位达成良好的沟通,配合贵单位做好 2021 届毕业生接收工作,我院兹定于 2020 年 10月 20 日——10 月 31 日举办william威廉中文官网建筑学院 2020 年秋季专场招聘会。诚挚邀请贵单位光临指导!

一、宣讲场次

10 月 20 日——10 月 31 日

上午:10:00——12:00

下午:15:00——17:00

晚上:19:00——21:00

注:1.其他时间、场次和要求可与工作人员沟通。

2.为了达到更好的宣讲效果,我们建议在晚上、周末以及周二下午学生课余时间更多的时间段进行宣讲。

 

二、宣讲场地

william威廉中文官网(金盆岭校区)建筑学院(原 16 教)

1、313 多媒体教室:可容纳 100 人 (现场宣讲)

2、314 多媒体教室:可容纳 60 人 (现场宣讲、或者现场宣讲+线上直播)

3、二楼报告厅(虚拟实验室):可容纳 70 人(现场宣讲)

 

三、宣讲方式

1、现场宣讲

可用教室:313 多媒体教室、314 多媒体教室、二楼报告厅(虚拟实验室)

2、线上直播

通过腾讯会议进行

3、现场宣讲+线上直播

可用教室:314 多媒体教室

 

四、参会须知

1、 请用人单位将以下材料

①招聘简章及营业、执照副本(或组织机构代码证)扫描件

关于疫情期间用人单位入校招聘的证明(附件二)(可在来校前确定人员)

③参会信息(附件三)

发电子邮件至我院就业工作邮jzxy2018@163.com

2、为达到更好的宣讲效果,协助用人单位开展招聘宣传,我院将通过官网、微信平台、学生群及时发布专场招聘安排,用人单位可以在 10 月 15 日前提供招聘宣传材料,如电子海报、招聘简章、公司宣传信息等。宣传信息可发电子邮件至我院就业工作邮jzxy2018@163.com

3、请于 10 月 16 日前确定来校宣讲时间

4、建议用人单位自带宣传材料(如:海报、易拉宝等),可在指定区

域摆放。

 

 

五、联系方式

用人单位可于 10 月 16 日前与我院确认来校招聘需求,将宣讲时间与场地

告知,以便协调宣讲场次。

 


联系人:王宇霖

联系电话:0731-85057936、18075101722

Email:jzxy2018@163.com

微信公众号:长理建微知筑

QQ:2174565921


 

 

 

william威廉中文官网建筑学院

                                        2020 年 10 月8 日


附件一:毕业生信息


附件二:

关于疫情期间用人单位入校招聘的证明

兹证明                       (用人单位名称)于        日至        日来william进行校园招聘,来校工作人员共    人,成员名单如下,特此证明。



   姓名

 


 联系电话

 


  身份证号

 


来源地


21天内是否有境外接触史

本人及同住家人14天内是否接触确诊病例或疑似病例

 



         

 



         

 



         

 



         

 



         

 



         

 



         

注:请携带单位接洽函、身份证、入校证明入校。

注:请携带单位接洽函、身份证、入校证明入校。

 

单位(签章):                  william威廉中文官网建筑学院

                               年   月   日



附件三:

参会信息

 

  单位全称:

 



  职业需求:

 



  专业需求:

 



  工作地点:

 



 简历投递方式:

 



  宣讲场次:

 



  宣讲场地:

 



  宣讲方式: