william威廉中文官网
网站首页
学院概况
学院简介
机构设置
现任领导
党群工作
组织机构
党员风采
院分工会
组织生活
师资队伍
师资概况
教师名录
教师风采
教师发展中心
人才培养
本科生
专业介绍
培养方案
教学动态
管理制度
教研教改
学科竞赛
办事指南
资源下载
研究生
招生信息
培养方案
培养管理
导师风采
学科建设
学术活动
重点学科
科研平台
管理制度
科研统计
学生工作
学工动态
思想领航
招生工作
就业动态
学子风采
学工通知
心理健康
研究生教育
社会服务
校友工作
学科建设
学术活动
重点学科
科研平台
管理制度
科研统计
学术活动
◇ 当前位置:
网站首页
>
学科建设
>
学术活动
> 正文
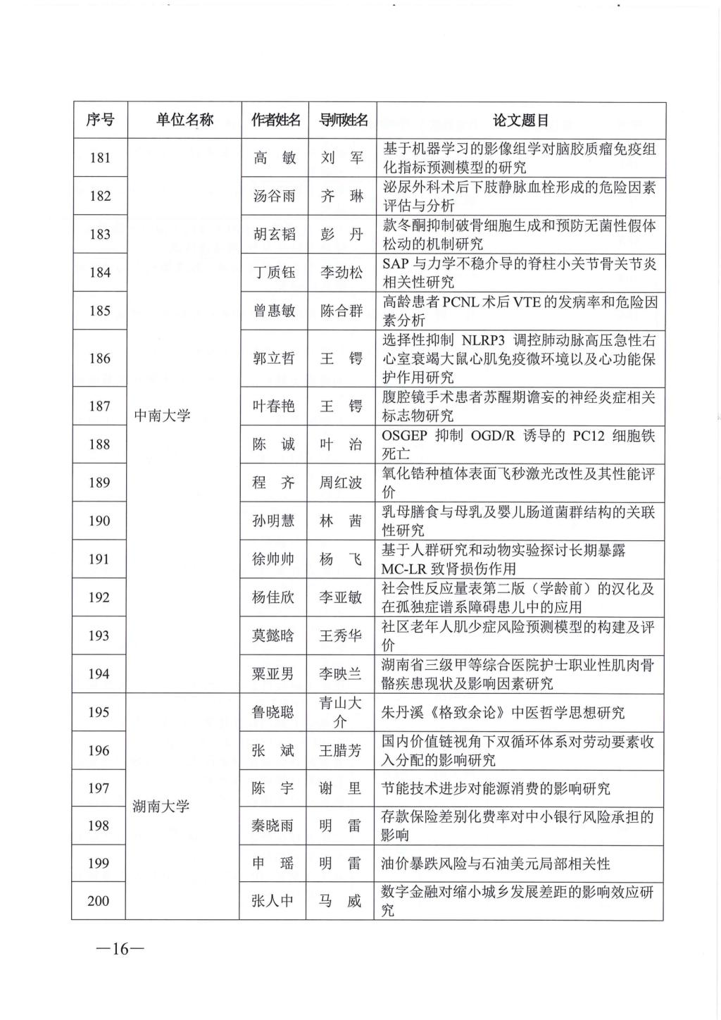
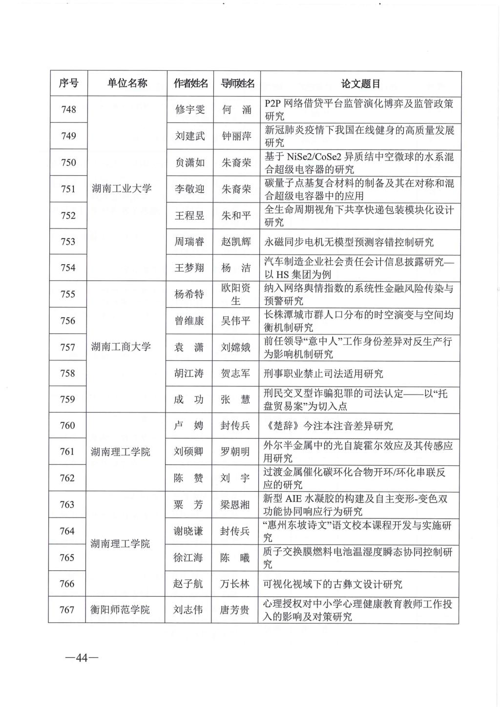
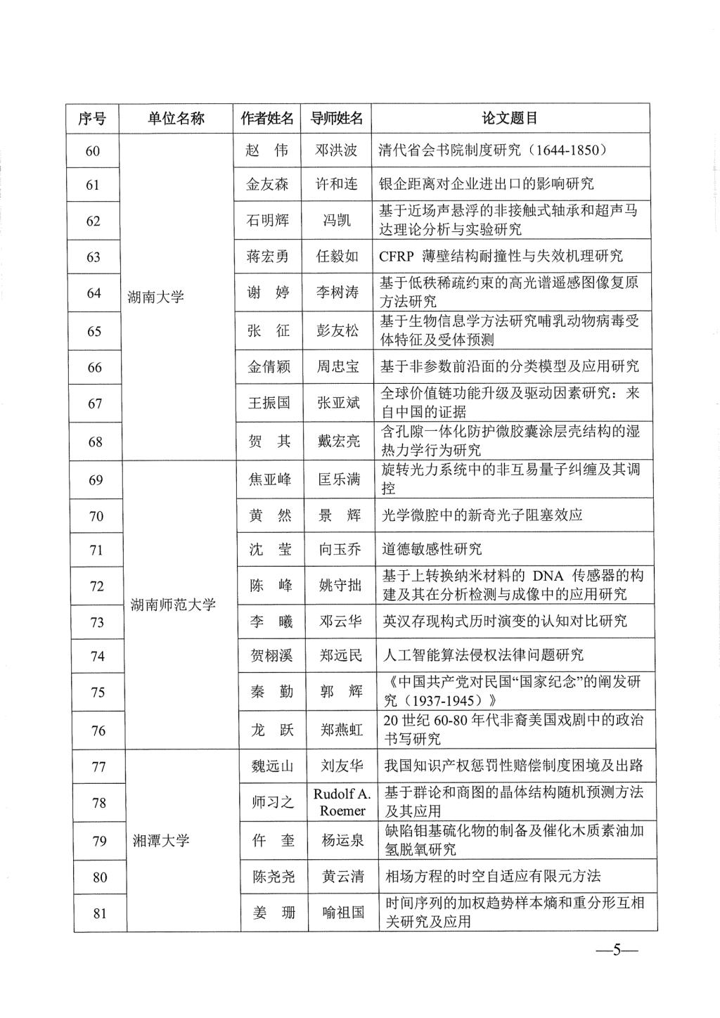
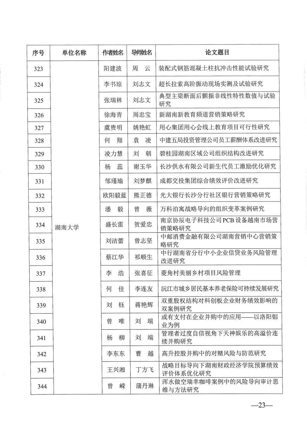
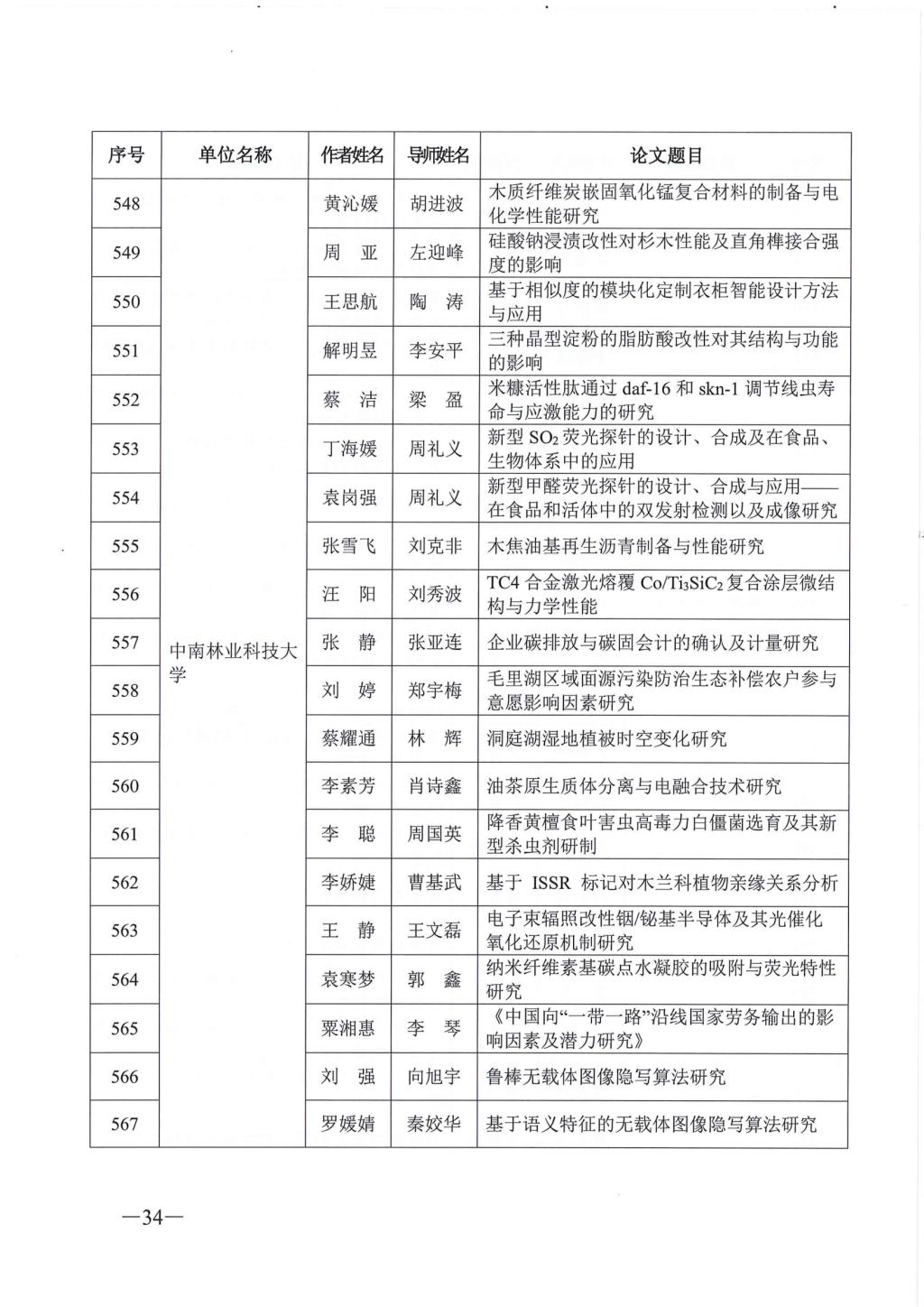
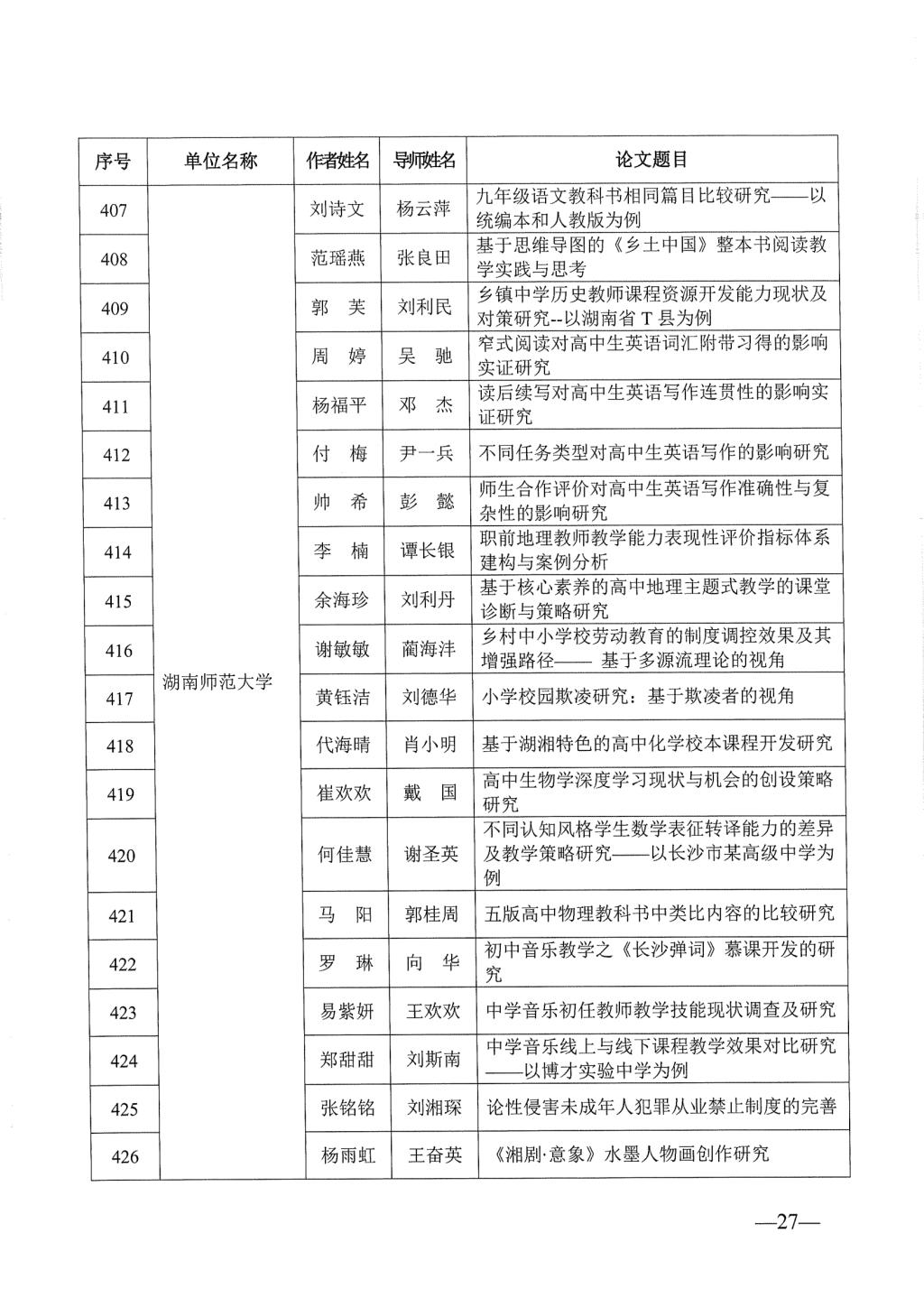
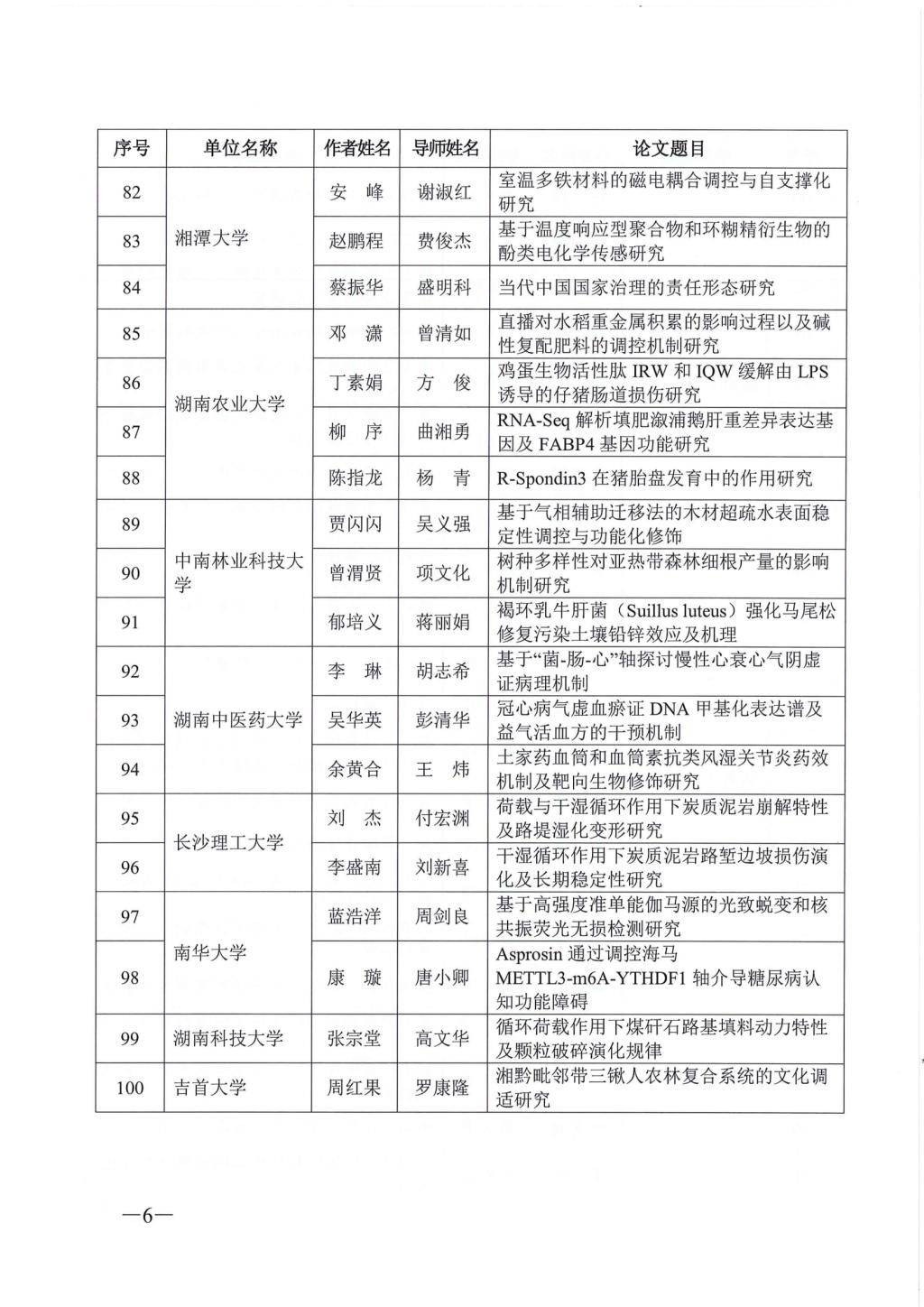
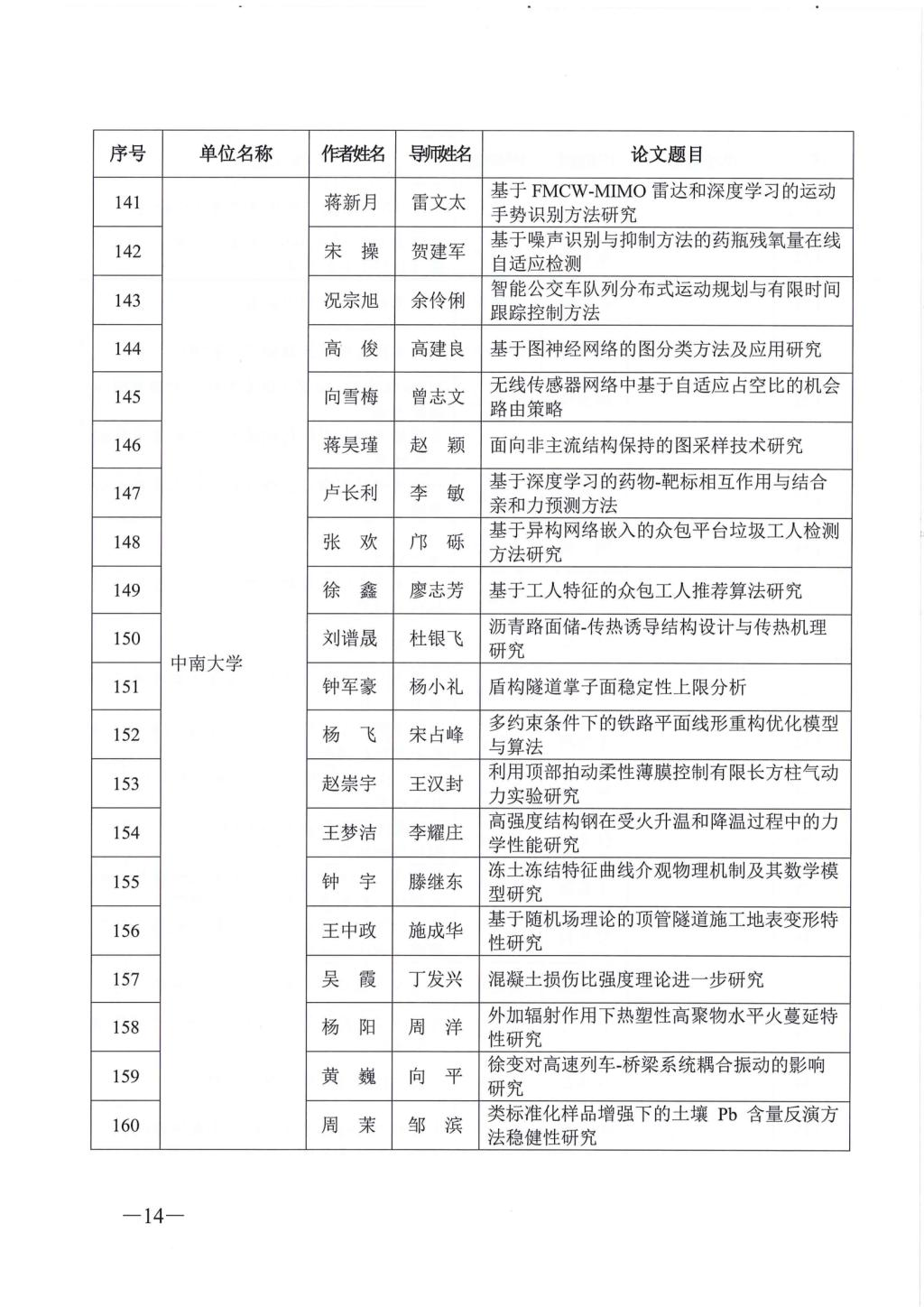
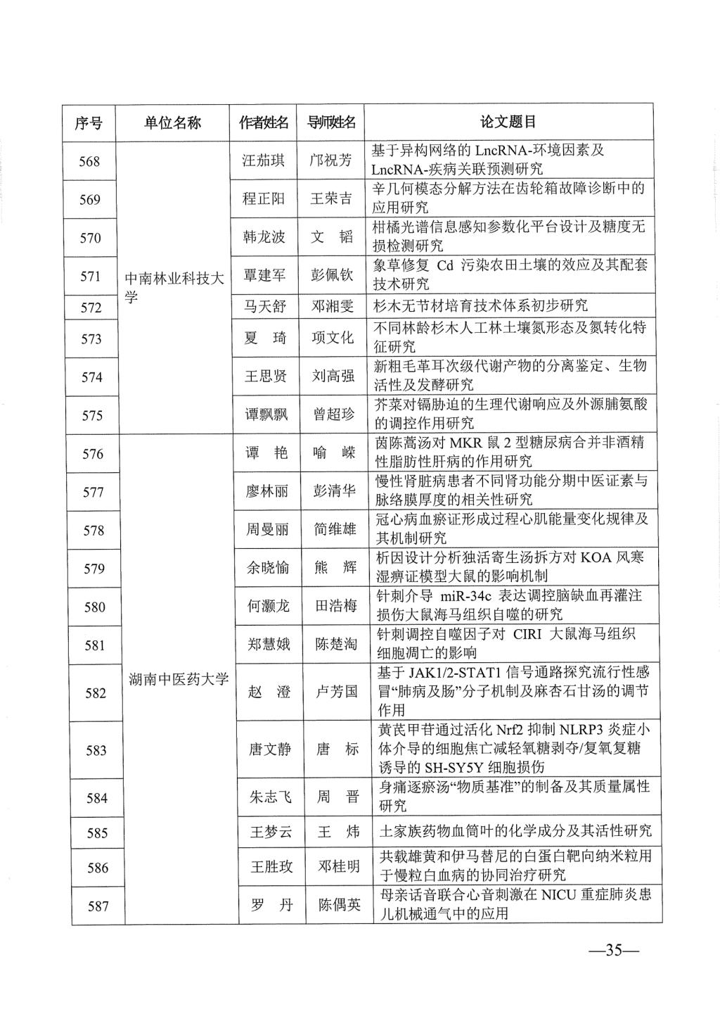
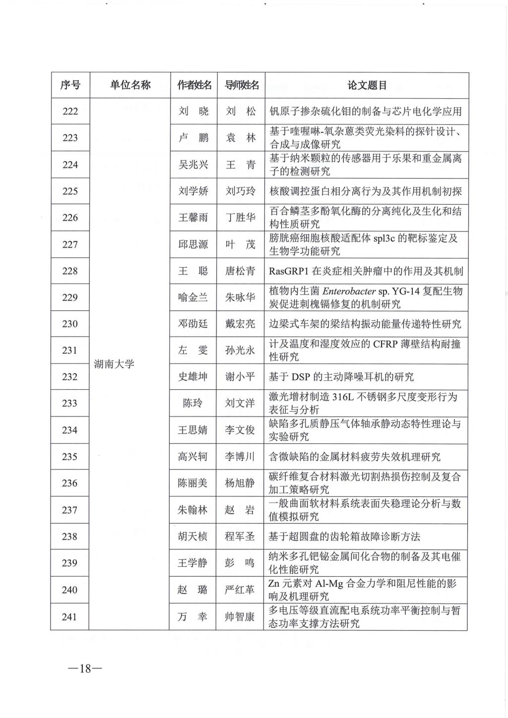
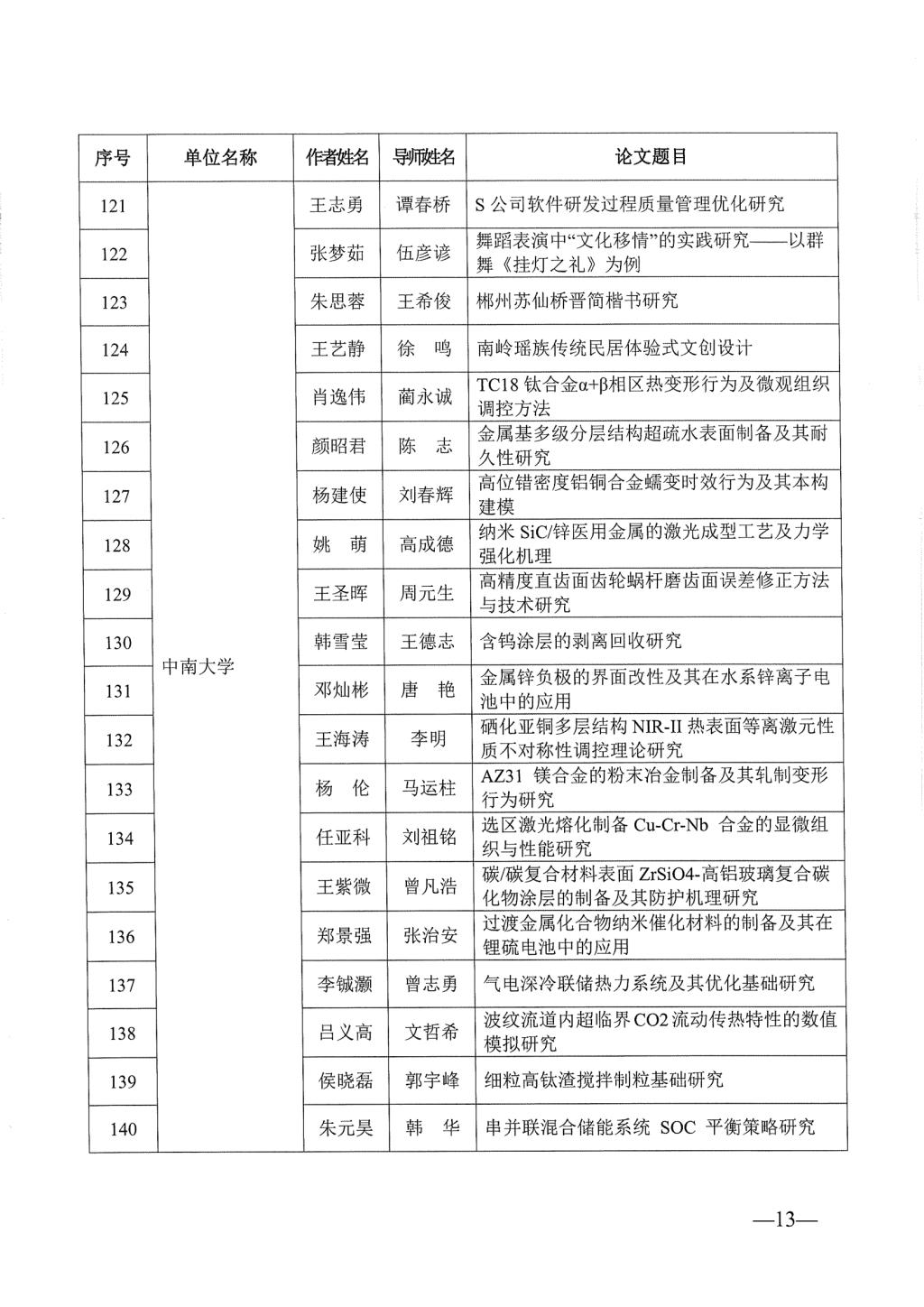
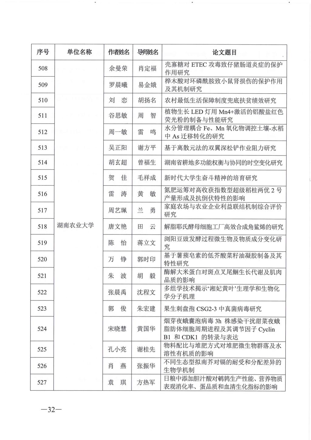
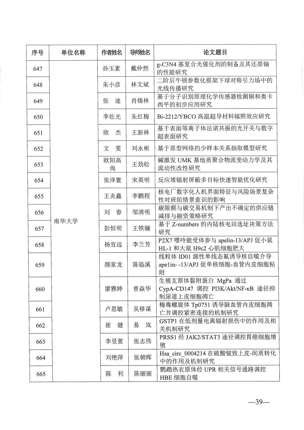
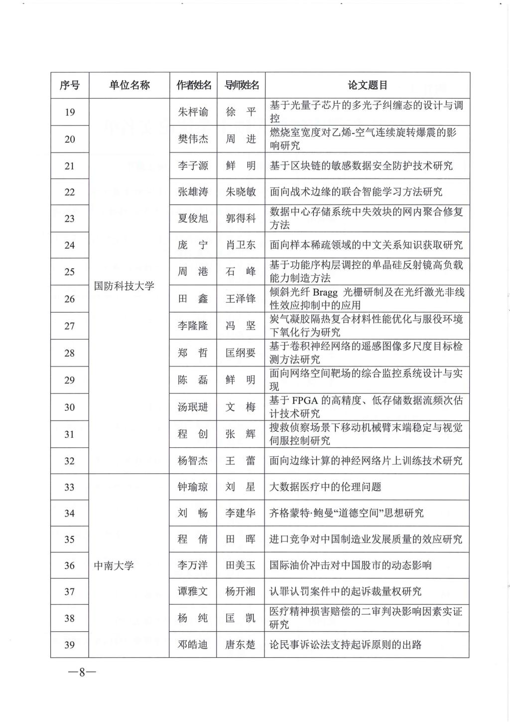
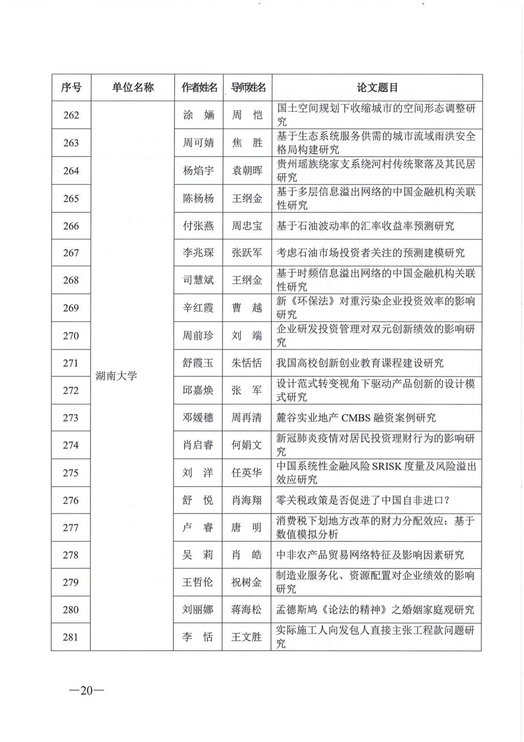
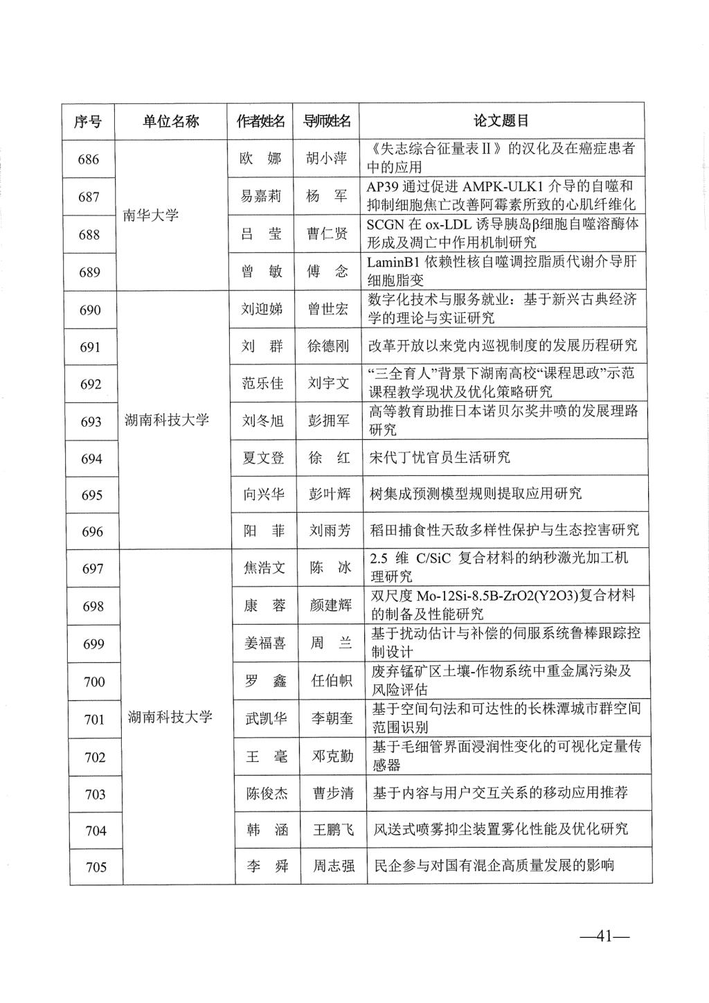
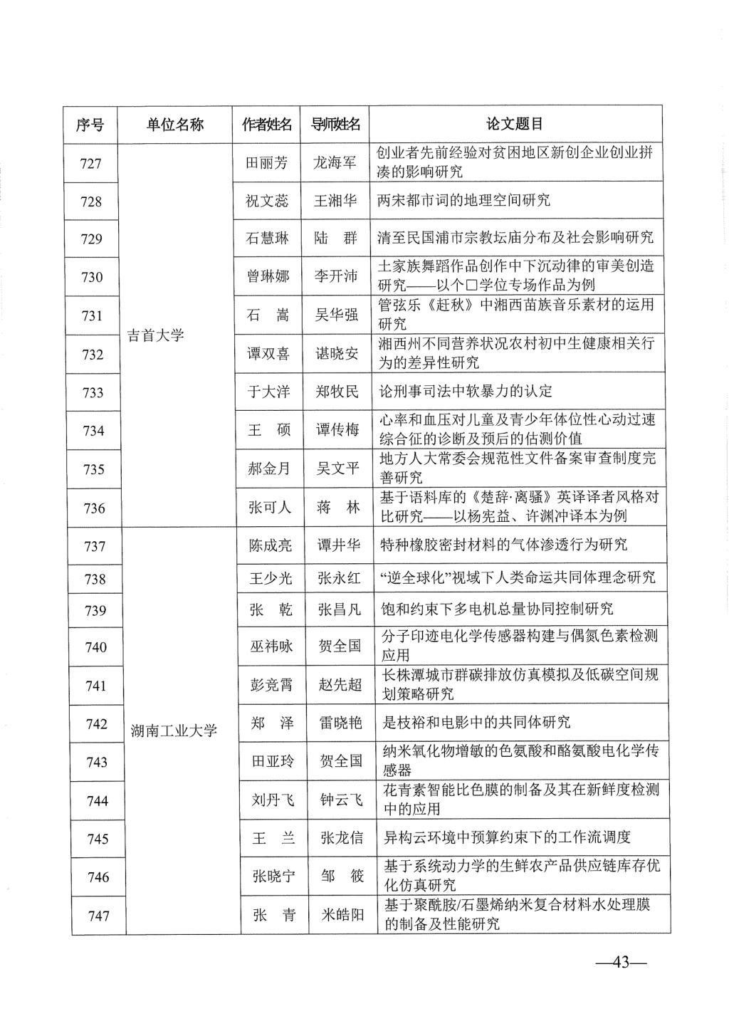
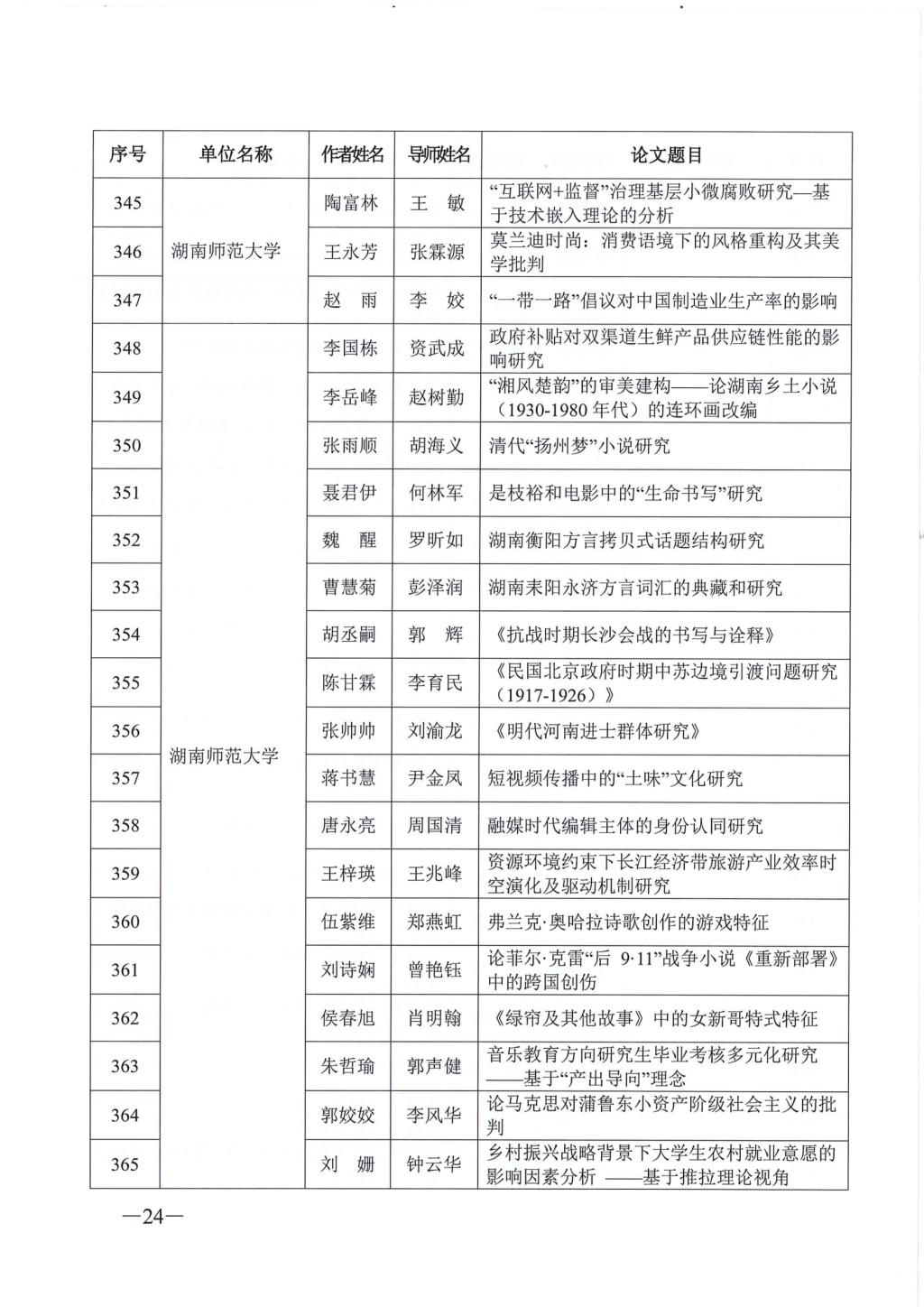
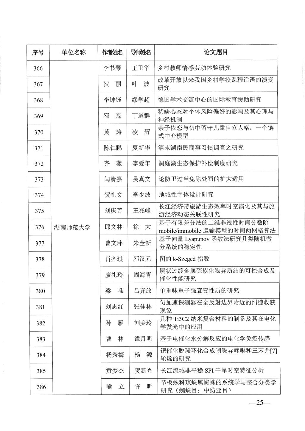
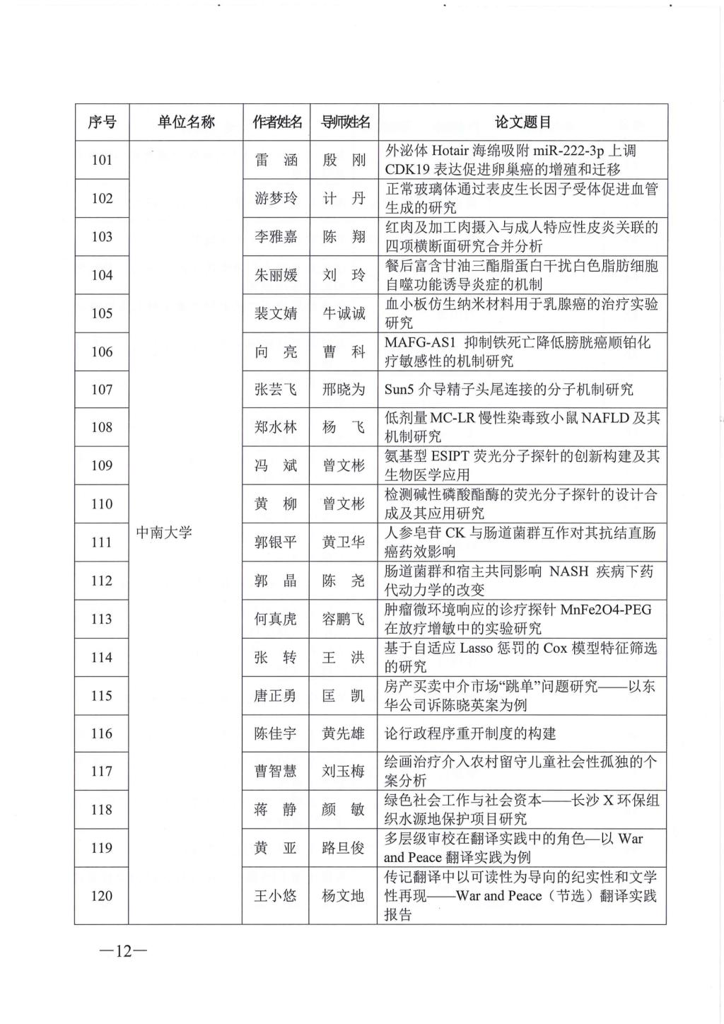
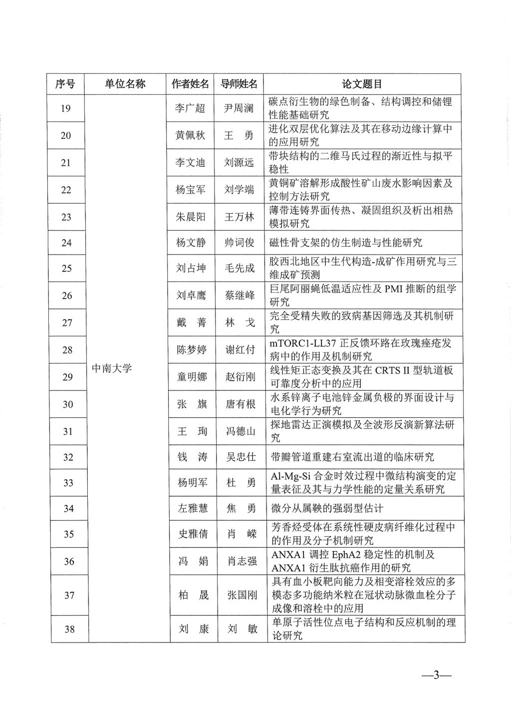
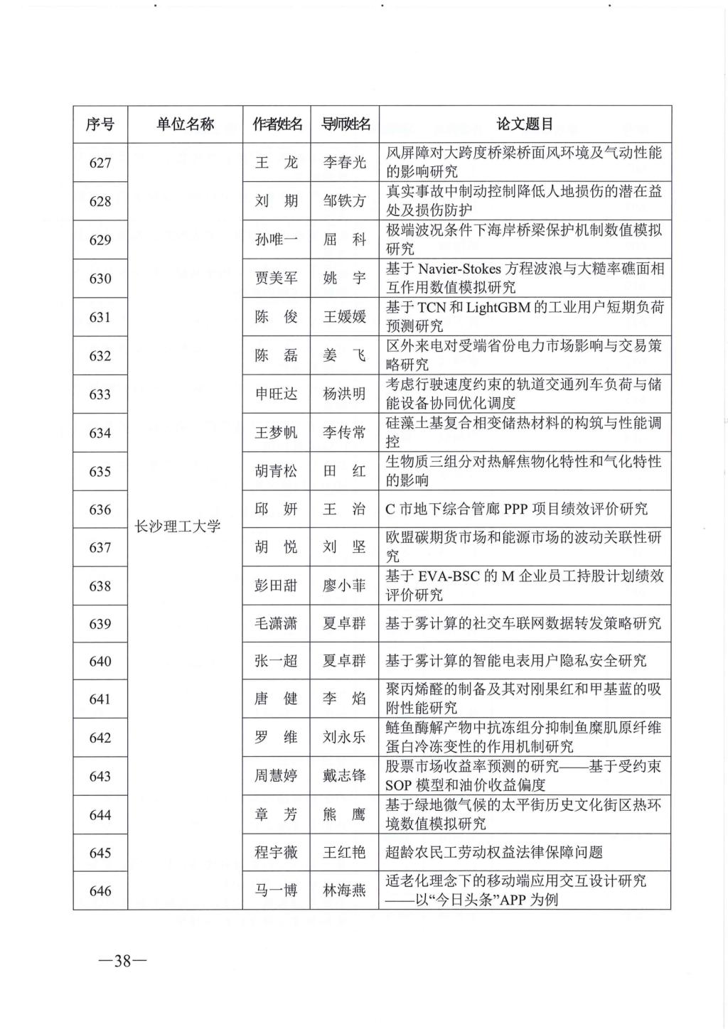
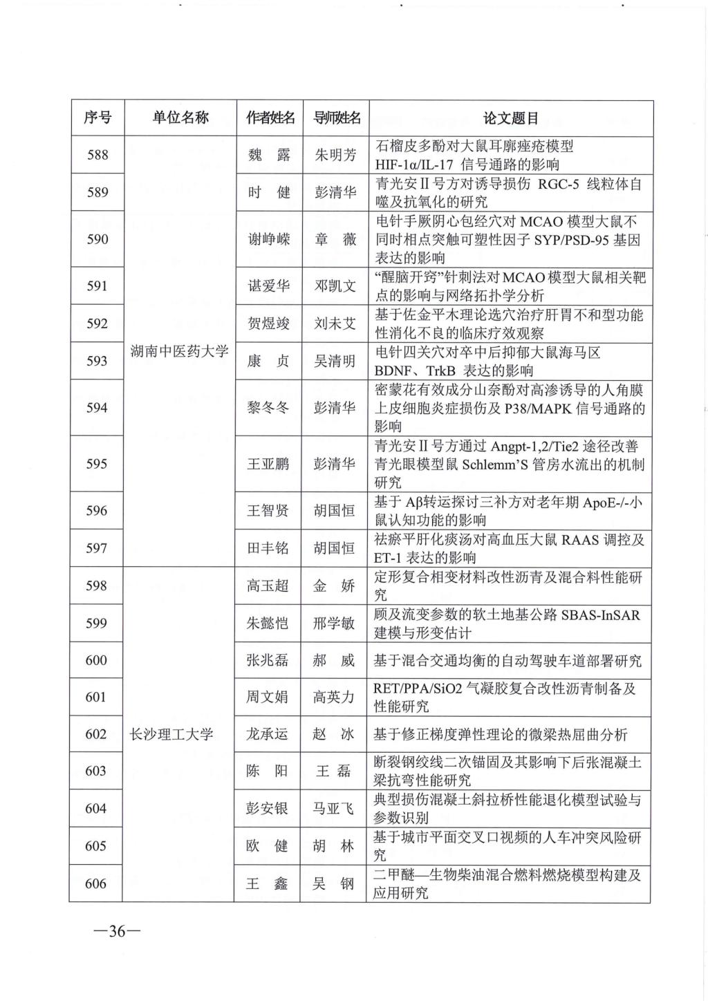
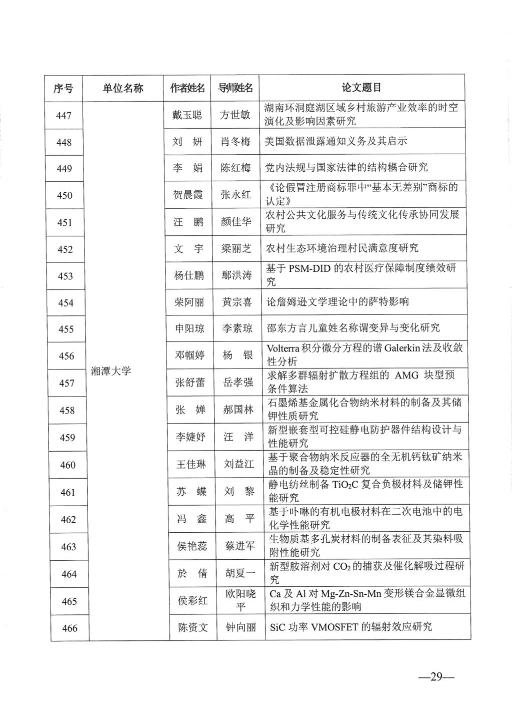
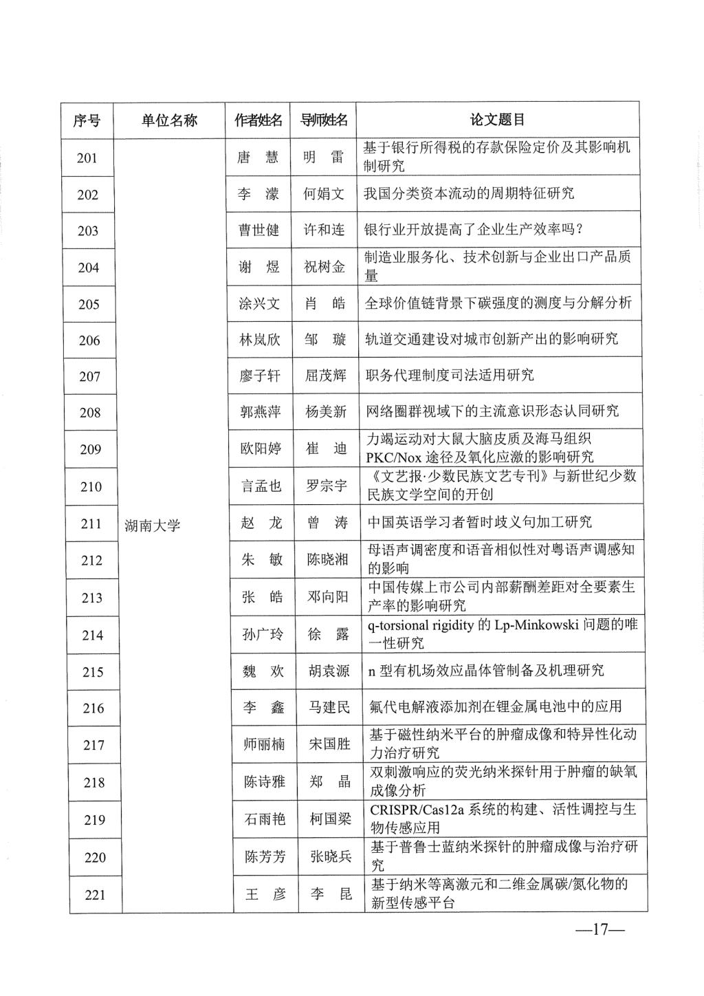
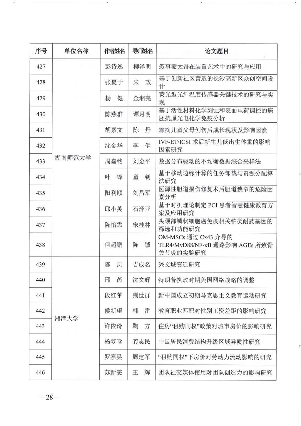
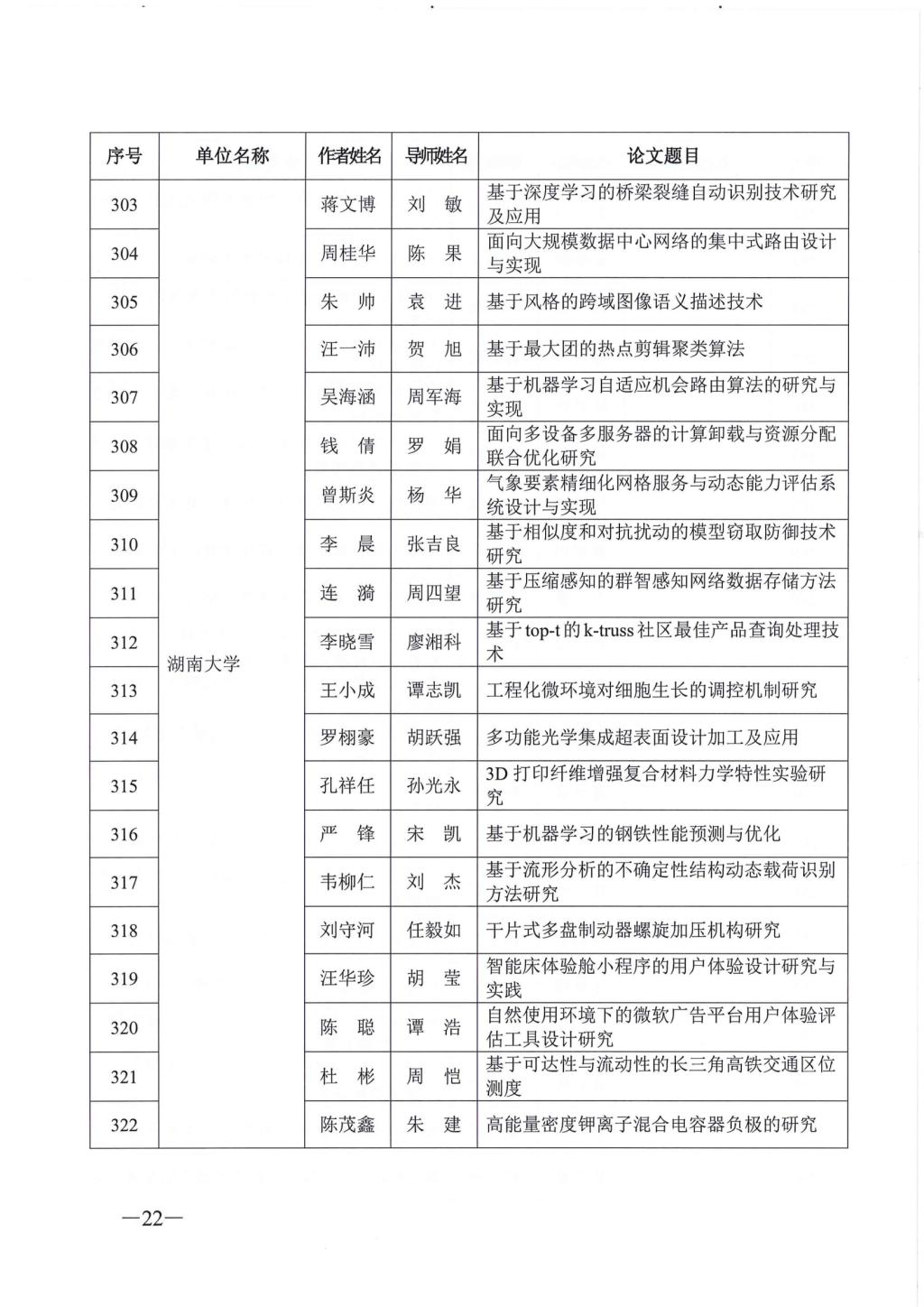
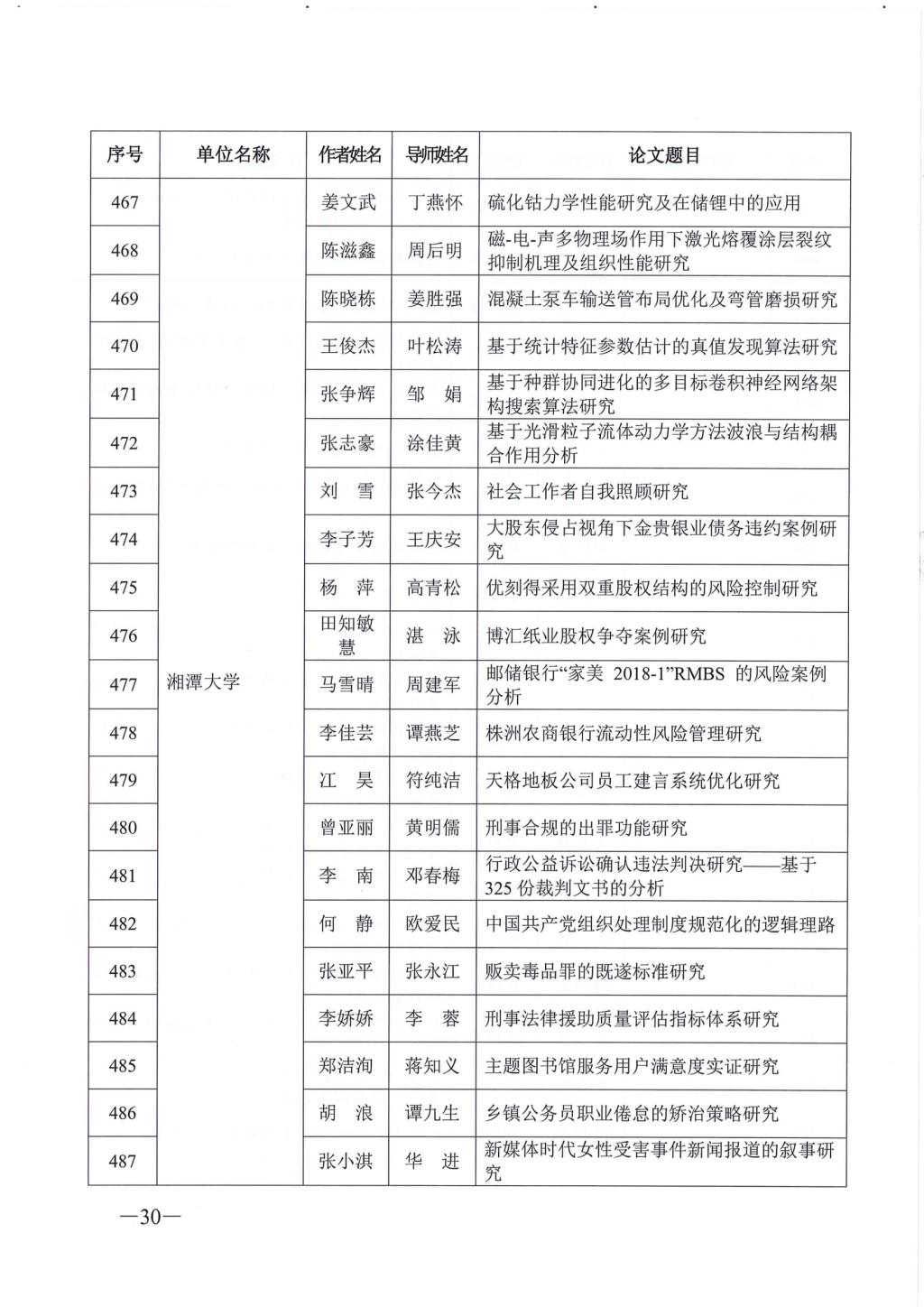
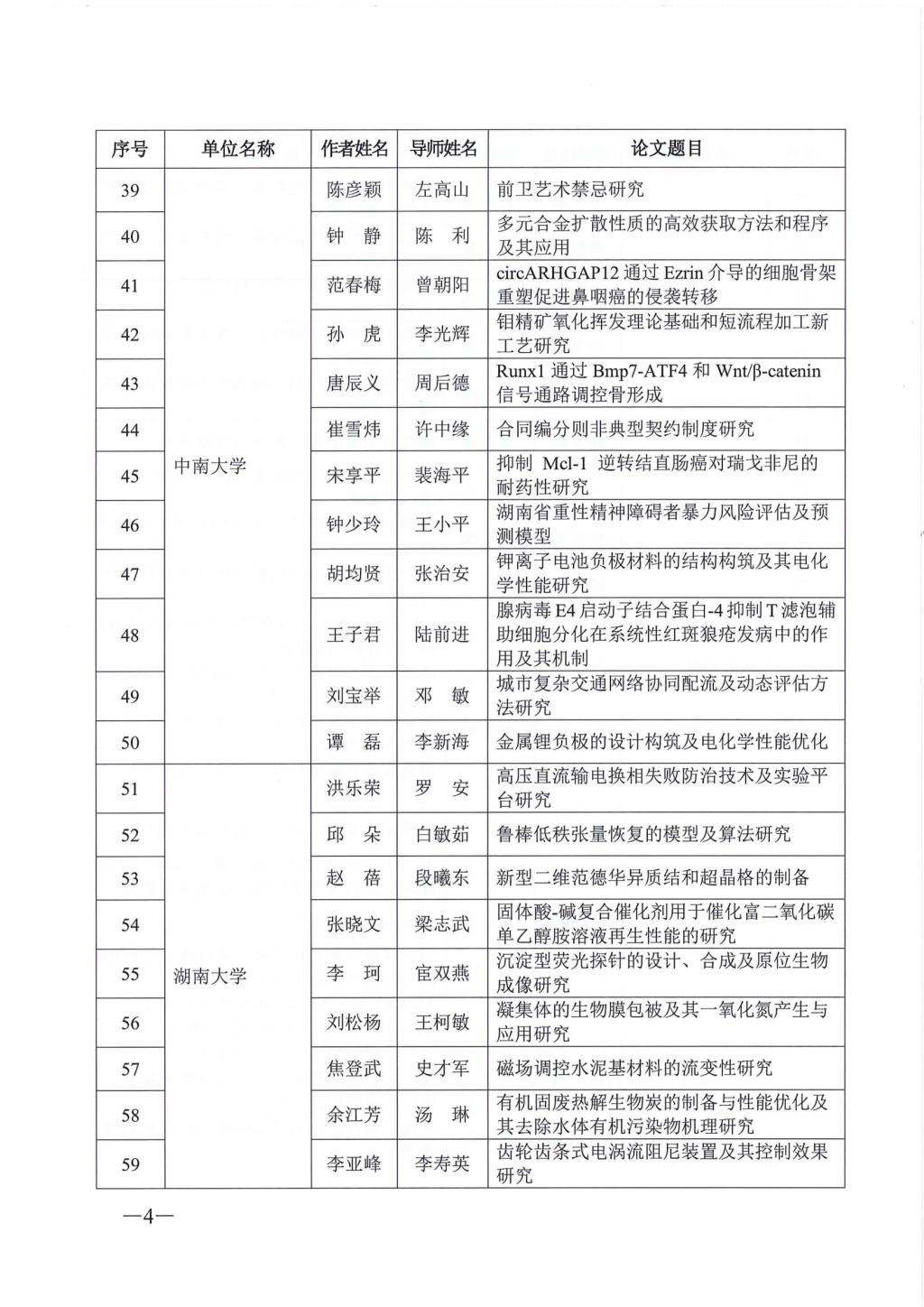
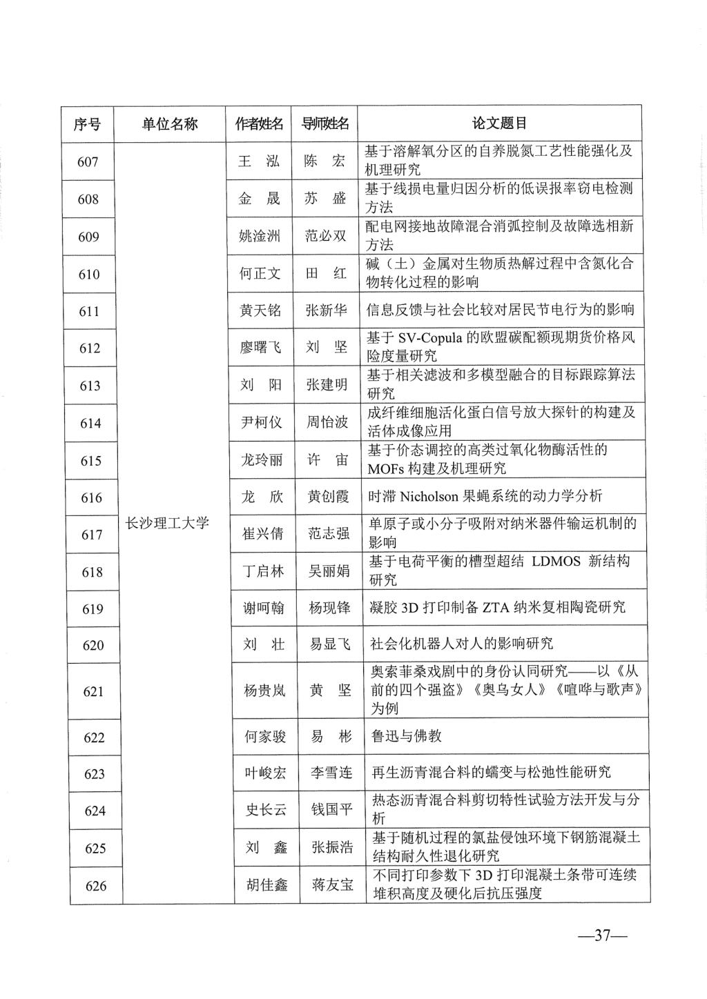
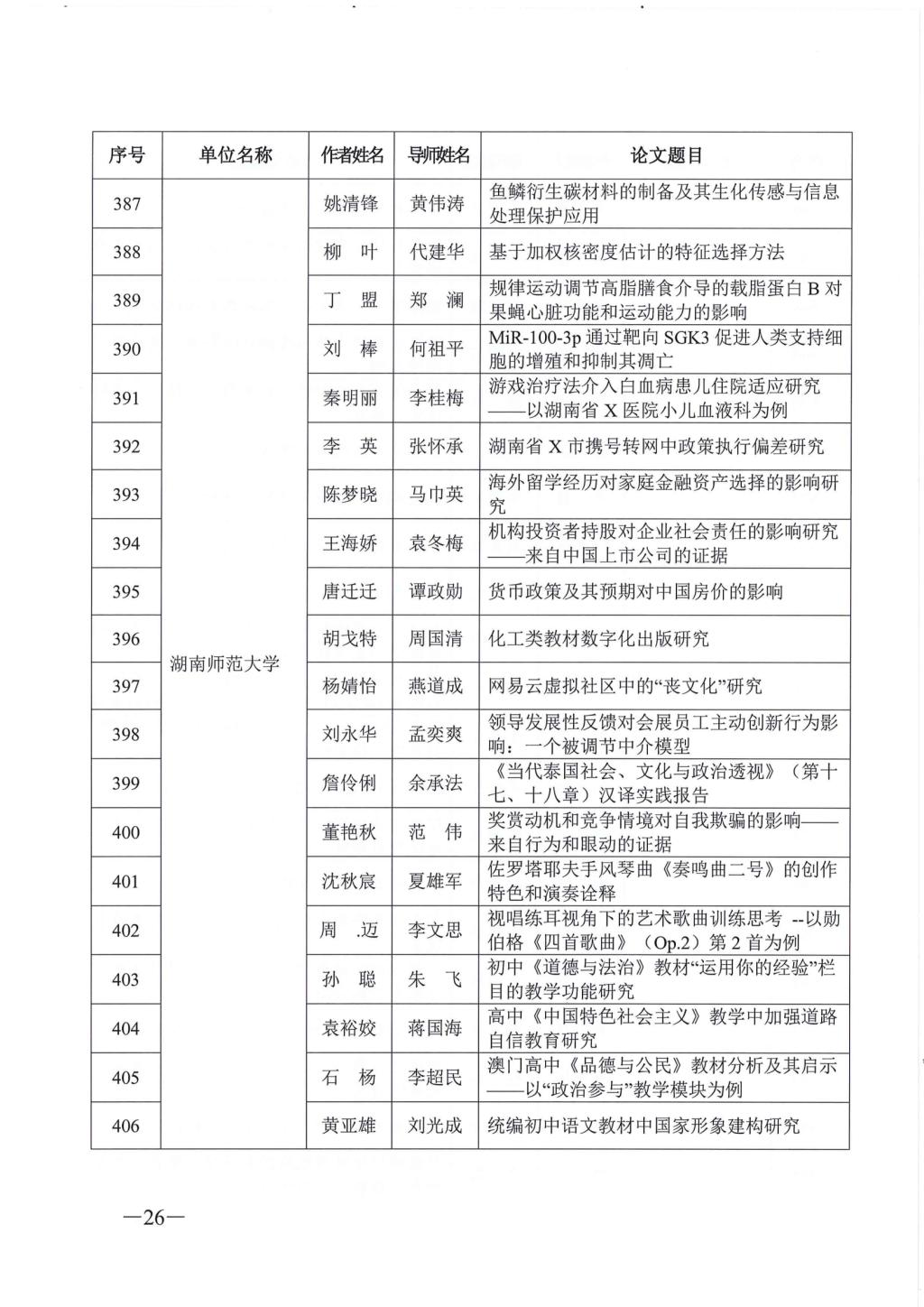
关于公布2023年湖南省优秀博士硕士学位论文名单通知
发布日期:2023年12月08日 来源: 作者: