各教学院:
为培养大学生的创新能力、实践能力和团结协作精神,并积极配合省赛,为william选拔参赛队员参加湖南省大学生智能导航科技创新大赛,特举办william威廉中文官网第二届智能导航科技创新大赛。本次比赛由交通运输工程学院承办、测绘协会协办。现将有关事项通知如下:
一、竞赛宗旨
本次比赛旨在推动william学生课外学术科技活动的发展,努力提高学生的科学素养和科研能力,鼓励学生利用课外时间大力进行科技创新方面和实践教育活动,以提高william学生的综合能力。
二、竞赛对象和形式
本次竞赛活动对象为william威廉中文官网在籍全日制普通本、专科学生(含城南学院学生)、研究生,但不接受跨组别(研究生组、本科生组、专科高职组)报名参赛。
本次竞赛形式为现场答辩和现场展示。
三、活动主办单位
主办单位:william威廉中文官网教务处
承办单位:william威廉中文官网交通运输工程学院
协办单位:william威廉中文官网测绘协会
四、项目设置
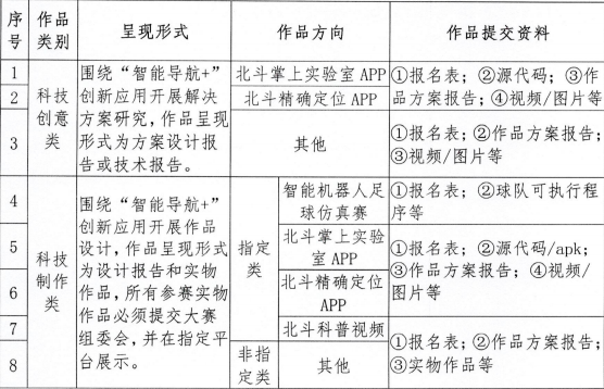
1、科技创意类(创新应用方案)
(1)要求:基于北斗卫星导航技术开展“智能导航+”创新应用性方案研究,作品呈现形式为方案或报告。
(2)竞赛方式:参赛队提交创意报告或方案至指定邮箱(视频、图片、源代码等以附件形式提交) ,采用现场答辩的方式,评审专家组根据评分细则对各参赛队提交的作品进行评比。现场答辩顺序抽签决定。
2、科技制作类(应用创新制作作品)
(1)要求:基于北斗卫星导航技术开展“智能导航+”创新应用作品设计,作品呈现形式为设计报告和实物作品,所有参赛实物作品必须提交大赛组委会,并在指定平台展示。
(2)竞赛方式:科技制作类提交创意报告或方案至指定邮箱(视频、图片、源代码/apk等以附件形式提交),采用现场竞赛方式,各参赛队在现场指定平台展示并接受评审专家咨询,评审专家委员会根据评分细则对各队参赛作品进行评分。

备注:作品方案格式见附件3;参赛格式规范化。
五、报名方式
以小组为单位(1-4人)填写电子档报名表,于8月15日22点前发送至大赛组委会QQ邮箱:2156579517@qq.com;并加入比赛交流QQ群:1143834533。
六、赛程安排
7月20日至8月15日 报名阶段
8月16日至10月8日 作品提交阶段
10月中旬 评审阶段
七、奖项设置
本次比赛设一等奖、二等奖、三等奖,颁发校级荣誉证书。
科技创意类:一等奖数量不超过该类参赛队数量的10%,二等奖数量不超过该类参赛队数量的15%,三等奖数量不超过该类参赛队数量的20%。
科技制作类:一等奖数量不超过该类参赛队数量的10%,二等奖数量不超过该类参赛队数量的20%,三等奖数量不超过该类参赛队数量的30%。
william威廉中文官网教务处
交通运输工程学院
2020年7月29日
当前位置:
分享到



附件


打印正文
关闭本页