william威廉中文官网
计算机学院
School of Computer Science and Technology
后台管理
下载学宝
关注我们
首页
学院概况
学院简介
学院领导
办事机构
教授风采
人才引进
学院动态
学院新闻
通知公告
教学信息
研究生工作
学生工作
党群工作
师资队伍
计算机科学与技术系
软件工程系
网络工程系
数据科学与大数据系
计算机应用系
实验中心
科学研究
项目申报
科研平台
学术论著
科研成果
学术交流
规章制度
本科生教育
专业介绍
创新教育
培养方案
教学管理
教研教改
课程建设
教材建设
下载专区
研究生教育
招生信息
培养管理
规章制度
学位点一览
培养方案
学工在线
学风建设
学生党建
日常管理
团学工作
就业工作
心理工作
规章制度
党群工作
党建动态
理论学习
组织结构
工会工作
院务公开
学院文件
岗位职责
日常管理
当前位置:
首页
>
学工在线
>
日常管理
> 正文
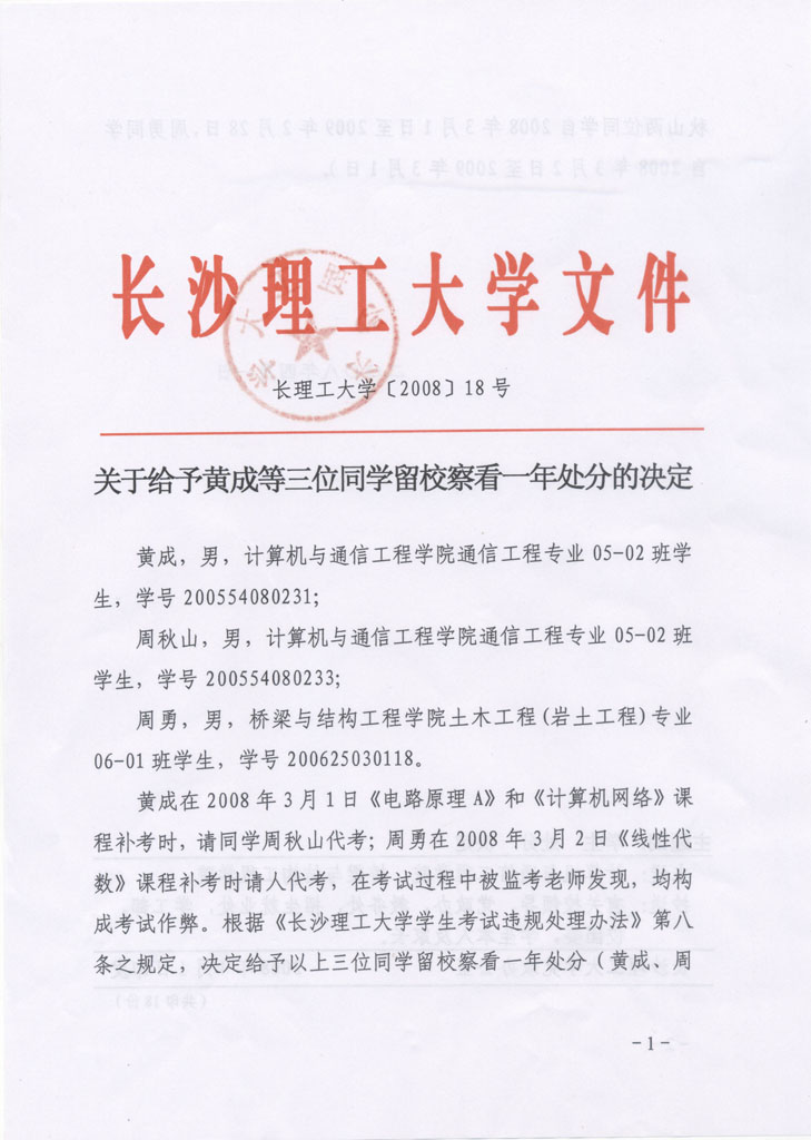
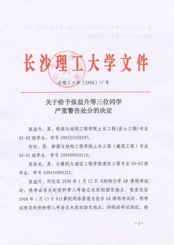
学生违纪处理通知
发布时间: 2008-04-15 11:11:27
浏览量:
上一篇:胸怀四海,情系理工——计通学院举行毕业生离校教育大会
下一篇:【百优(十佳)大学生候选人风采展示】万涛
上一篇:
胸怀四海,情系理工——计通学院举行毕业生离校教育大会
下一篇:
【百优(十佳)大学生候选人风采展示】万涛