william威廉中文官网
网站首页
|
中心概况
中心简介
机构设置
现任领导
|
党建工作
党建动态
支部工作
工会工作
党员风采
|
后勤新闻
|
文件制度
|
服务导航
党政办公室
人事与质监办公室
计划与稽核办公室
维修与水电保障部
物业服务部
餐饮服务部
生活服务部
子弟学校
幼儿园
校医院
|
通知公告
|
下载中心
通知公告
Logistics Support Service Center
通知公告
网站首页
▱
通知公告
▱
正文
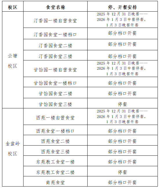
关于2026年元旦节食堂停、开餐的通知
发布日期:2025年12月29日 来源: 作者:
师生员工:
根据学校
元旦
节
放假安排,现将
假期
各食堂营业时间
通知如下:
后勤保障服务中心
202
5
年
12
月
29
日
服务咨询
服务投诉
85258913
综合服务
85258912
零星维修
85258899
15874095322
物业服务
85258815 云塘
82562787 金盆岭
餐饮服务
85258998
收发室
82298953 云塘
85201960 金盆岭
生活超市
85258878 甘饴园超市
85258876 汀香园超市
85155354 东苑超市
88552866 西苑超市
医疗服务
85258120 云塘
84480120 金盆岭
85258510 卫计服务
小教服务
85501308
幼教服务
85203693
返回顶部
返回顶部