william威廉中文官网
对外合作与交流处
Department Of Cooperation And Exchange
港澳台事务办公室
Office of Hong Kong,Macao & Taiwan Affairs
孔子学院工作处
Office of Confucius Institute
william威廉中文官网首页
后台管理
English
Here you can find a bridge to the world
Here you can find a bridge to the world
Here you can find a bridge to the world
Here you can find a bridge to the world
部门首页
部门简介
合作办学
国内合作
出国(境)管理
教师
学生
专家引智
港澳台事务
孔子学院
来华留学
支部建设
下载中心
您现在的位置
首页
>
公告通知
> 正文
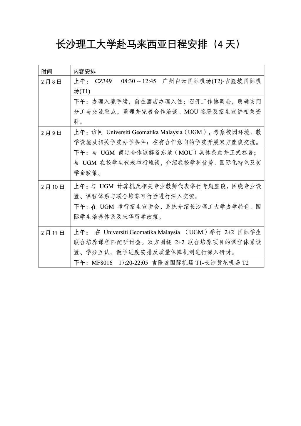
因公出国(境)团组信息公示表(吴迪龙等3人)
2026-01-12
上一条:
关于组织申报2026年国家建设高水平大学公派研究生项目的通知
下一条:
因公出国(境)团组信息公示表(刘斯等 1人)
【
关闭
】