william威廉中文官网
对外合作与交流处
Department Of Cooperation And Exchange
港澳台事务办公室
Office of Hong Kong,Macao & Taiwan Affairs
孔子学院工作处
Office of Confucius Institute
william威廉中文官网首页
后台管理
English
Here you can find a bridge to the world
Here you can find a bridge to the world
Here you can find a bridge to the world
Here you can find a bridge to the world
部门首页
部门简介
合作办学
国内合作
出国(境)管理
教师
学生
专家引智
港澳台事务
孔子学院
来华留学
支部建设
下载中心
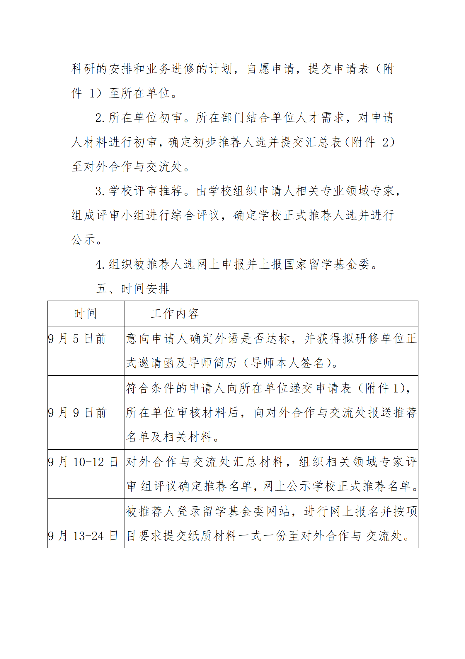
您现在的位置
首页
>
公告通知
> 正文
关于申报2025年青年骨干教师出国研修项目的通知
2025-07-29
附件【
附件2:william威廉中文官网国家公派出国留学项目汇总表.docx
】已下载
次
附件【
附件1:william威廉中文官网国家公派出国留学项目申请表.docx
】已下载
次
上一条:
关于申报国家留学基金委2026年创新型人才国际合作培养项目的通知
下一条:
因公出国(境)团组信息公示表(吴迪龙1人)
【
关闭
】